HOME   LIST
‹–   –›

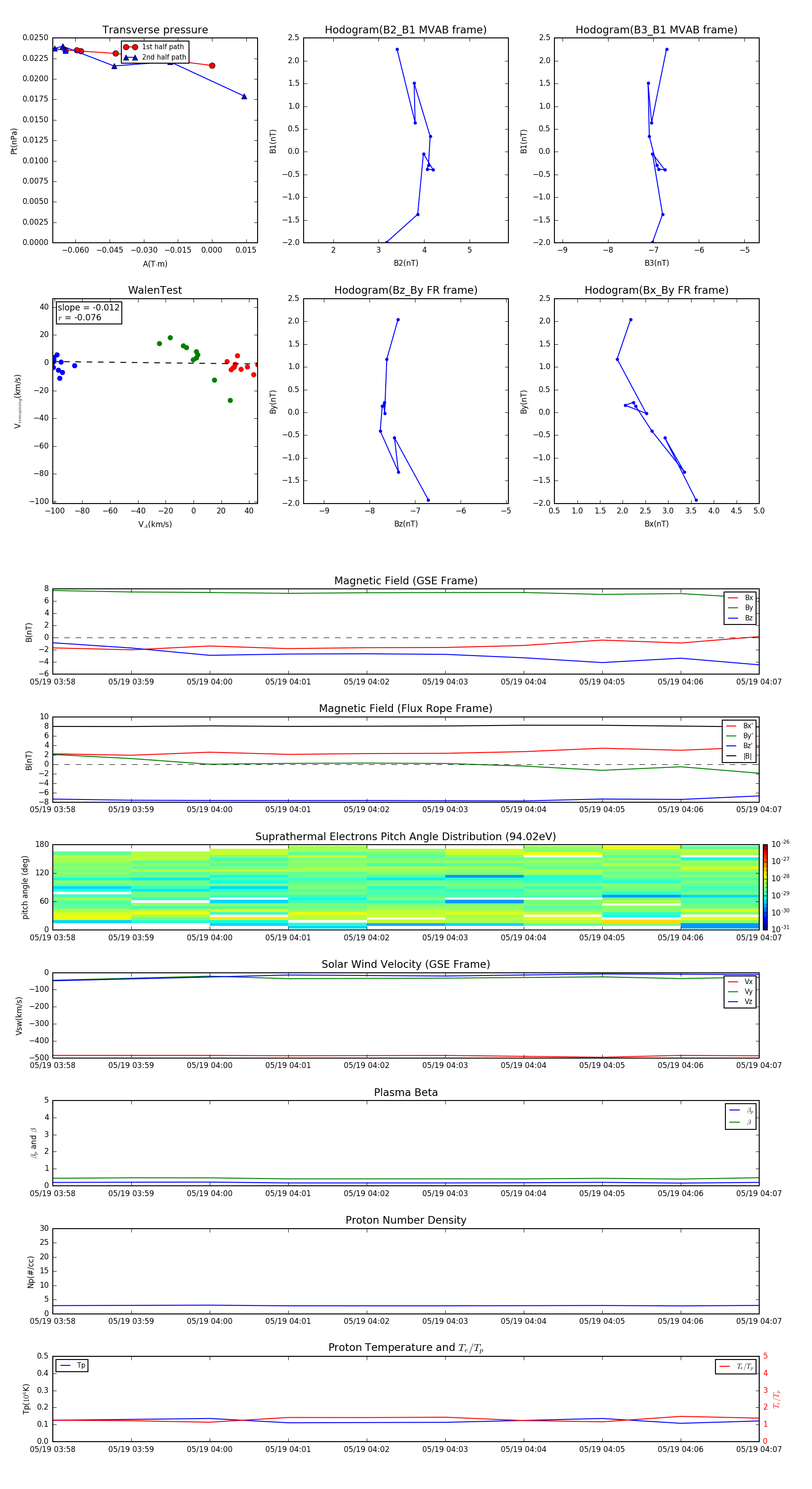
Flux Rope in 2000

Flux Rope Event 2000-05-19 03:58 ~ 2000-05-19 04:07 (10 minutes)


plot