HOME   LIST
‹–   –›

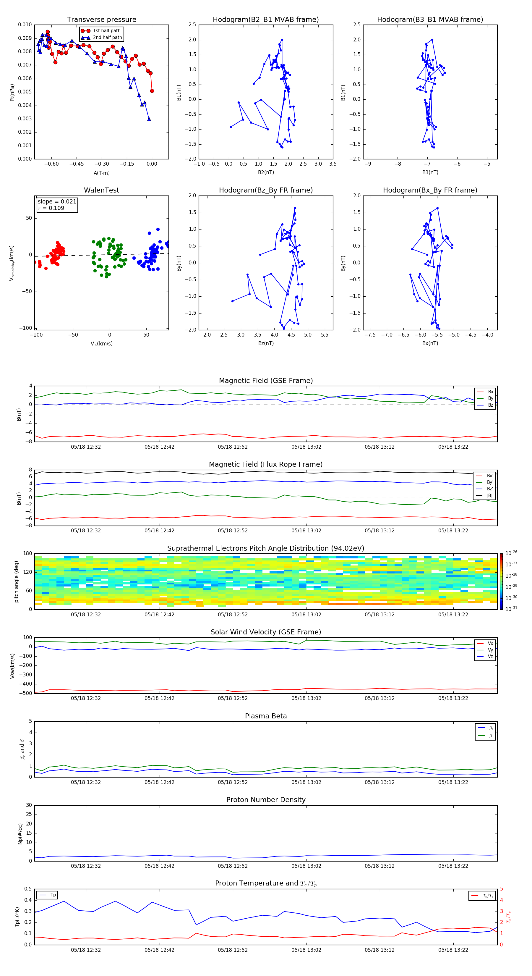
Flux Rope in 2000

Flux Rope Event 2000-05-18 12:25 ~ 2000-05-18 13:28 (64 minutes)


plot