HOME   LIST
‹–   –›

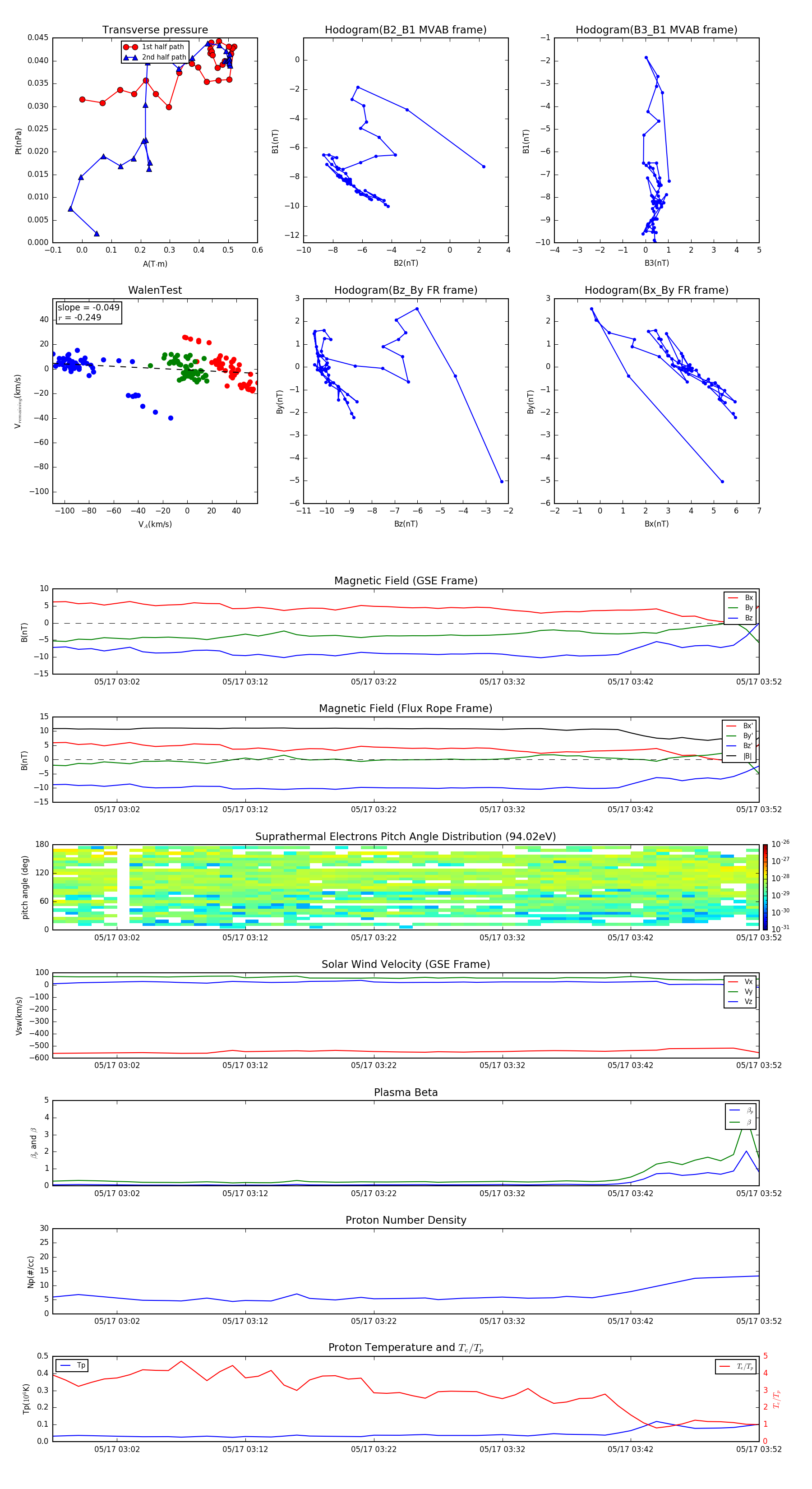
Flux Rope in 2000

Flux Rope Event 2000-05-17 02:57 ~ 2000-05-17 03:52 (56 minutes)


plot