HOME   LIST
‹–   –›

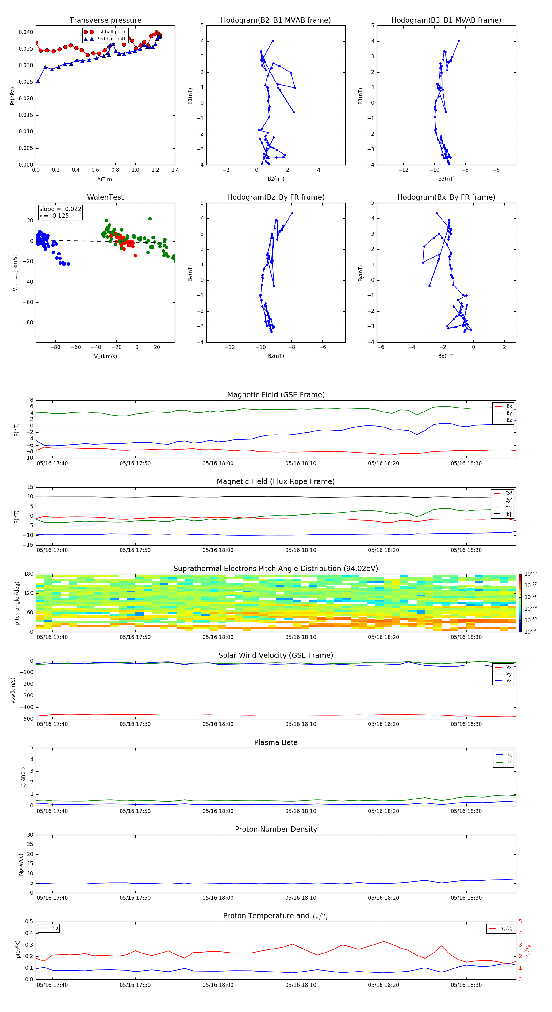
Flux Rope in 2000

Flux Rope Event 2000-05-16 17:38 ~ 2000-05-16 18:36 (59 minutes)


plot