HOME   LIST
‹–   –›

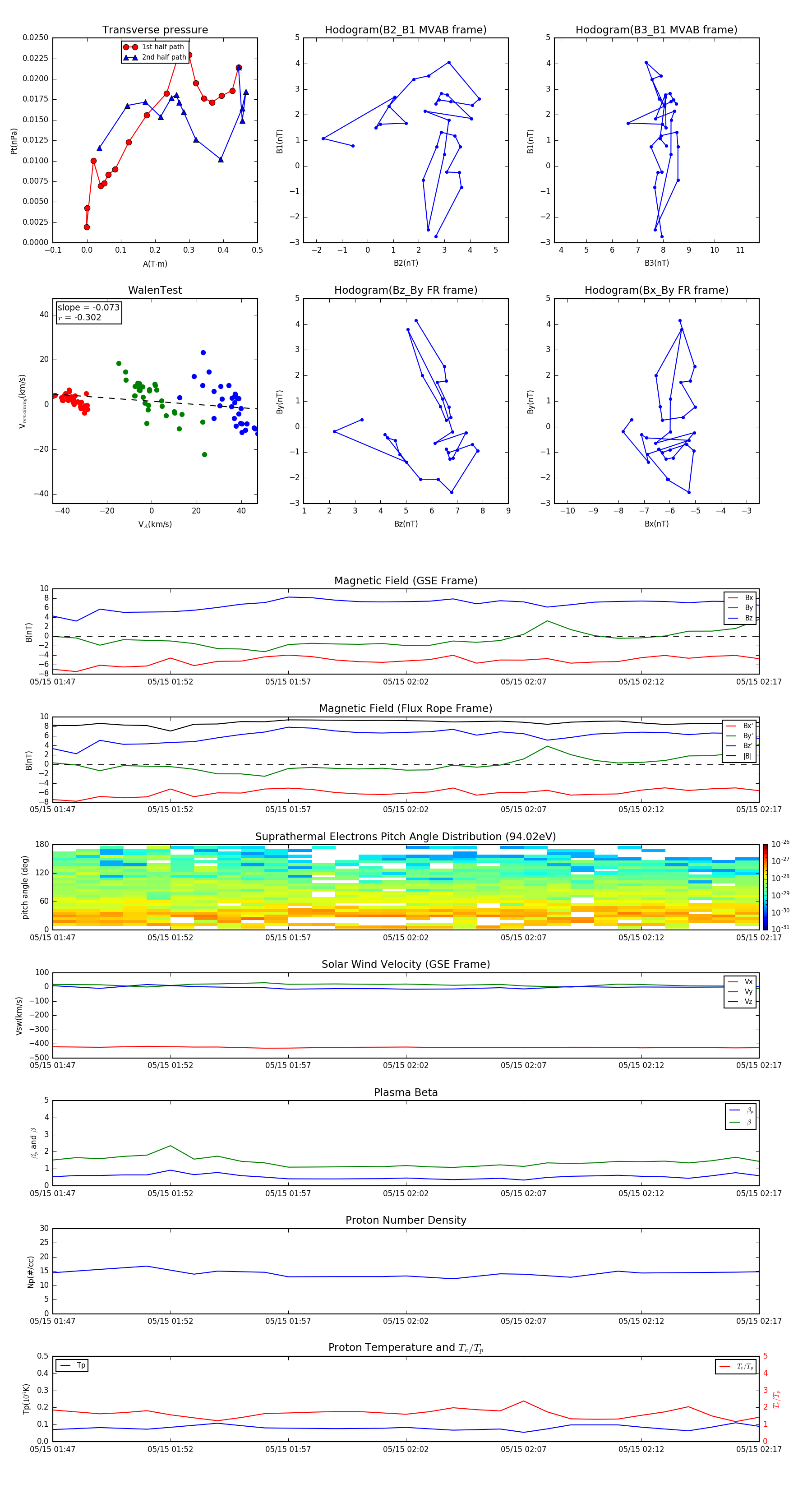
Flux Rope in 2000

Flux Rope Event 2000-05-15 01:47 ~ 2000-05-15 02:17 (31 minutes)


plot