HOME   LIST
‹–   –›

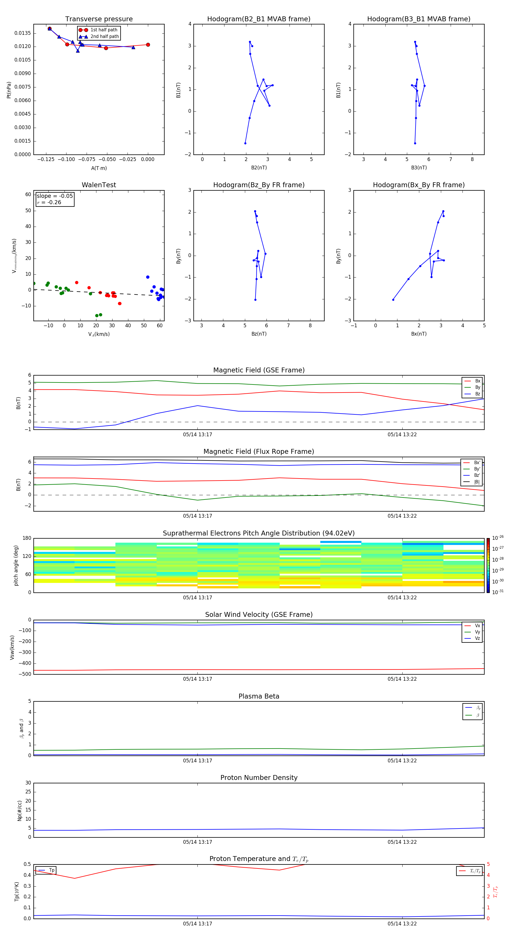
Flux Rope in 2000

Flux Rope Event 2000-05-14 13:13 ~ 2000-05-14 13:24 (12 minutes)


plot