HOME   LIST
‹–   –›

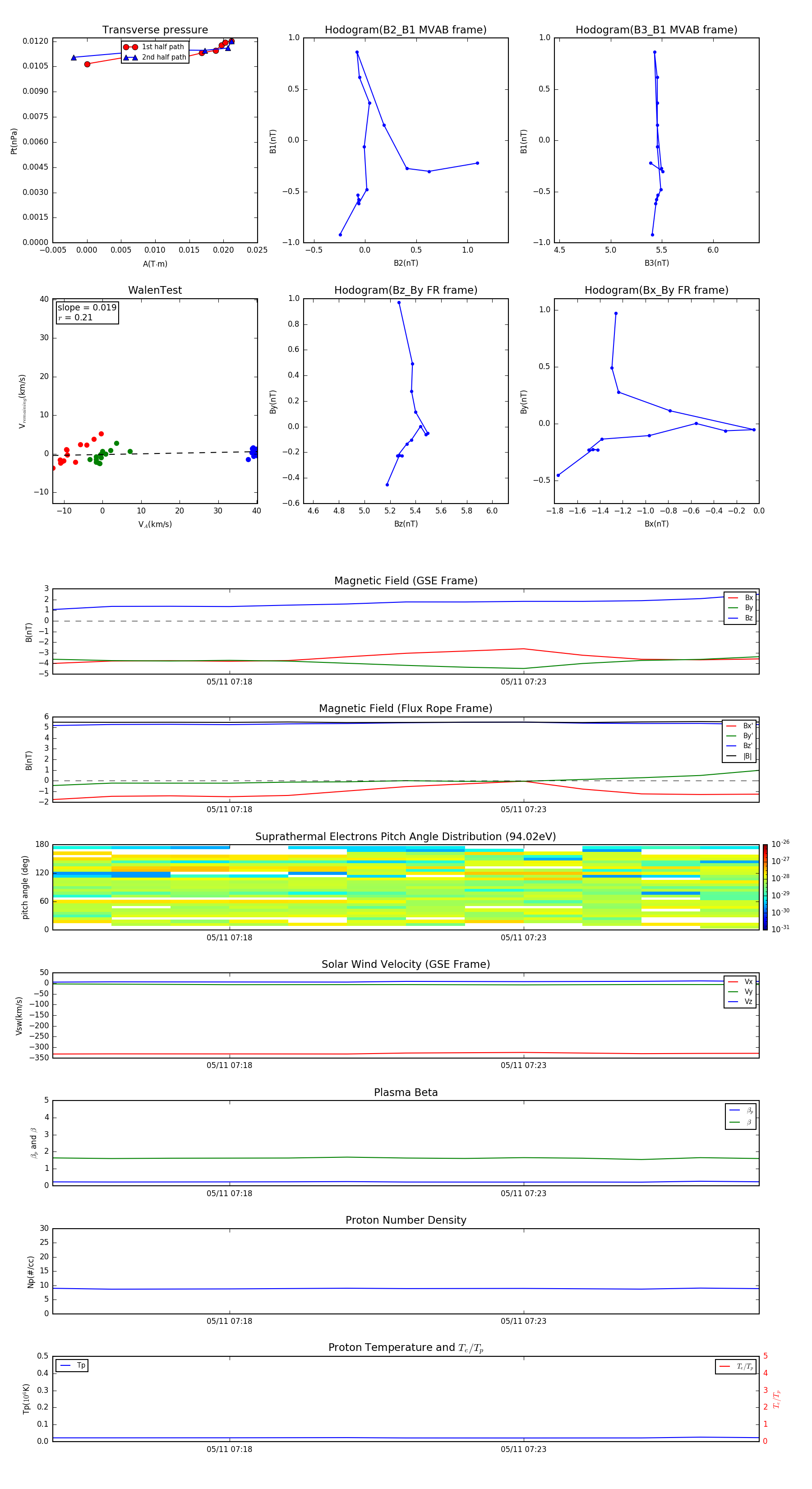
Flux Rope in 2000

Flux Rope Event 2000-05-11 07:15 ~ 2000-05-11 07:27 (13 minutes)


plot