HOME   LIST
‹–   –›

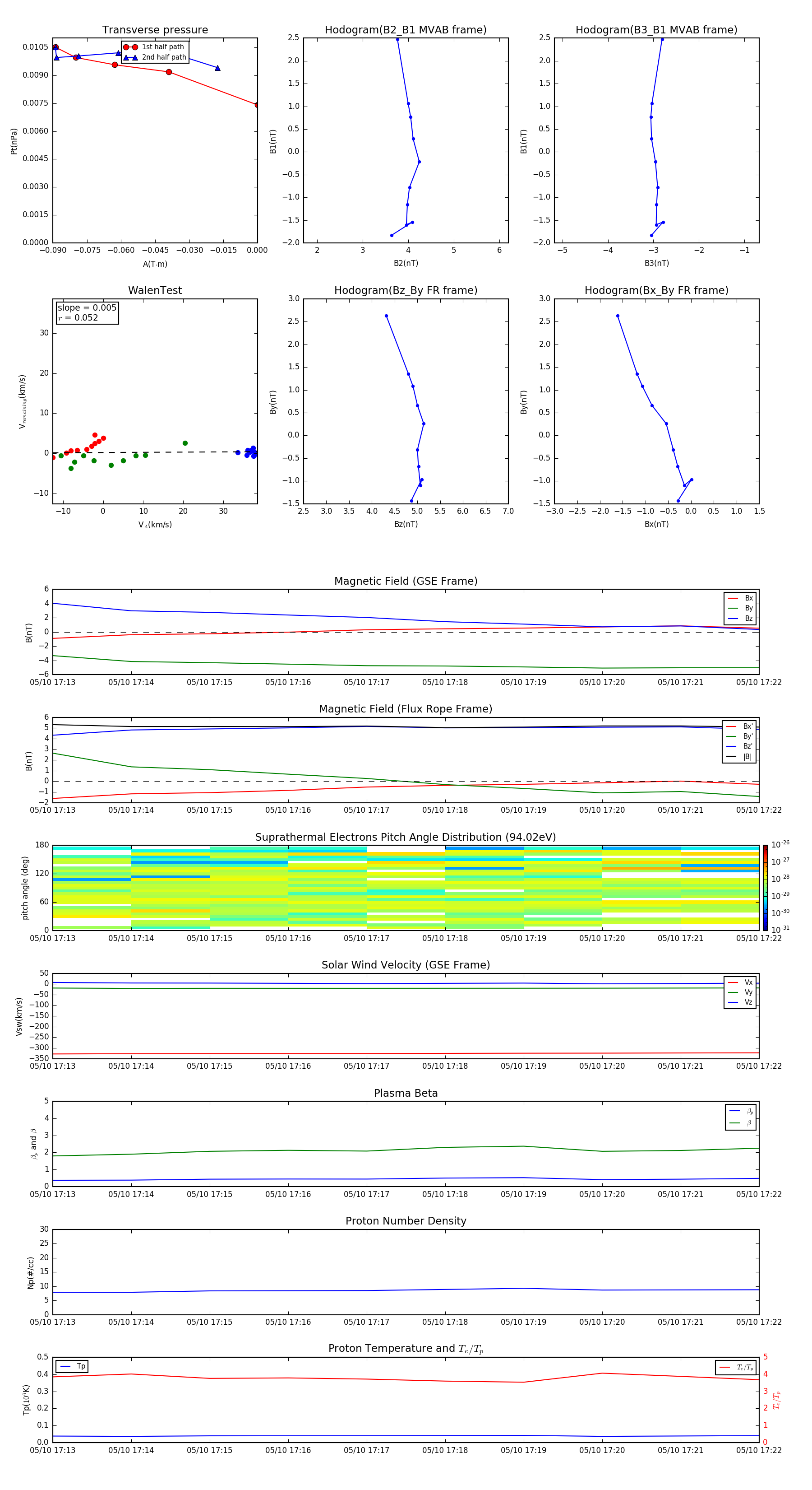
Flux Rope in 2000

Flux Rope Event 2000-05-10 17:13 ~ 2000-05-10 17:22 (10 minutes)


plot