HOME   LIST
‹–   –›

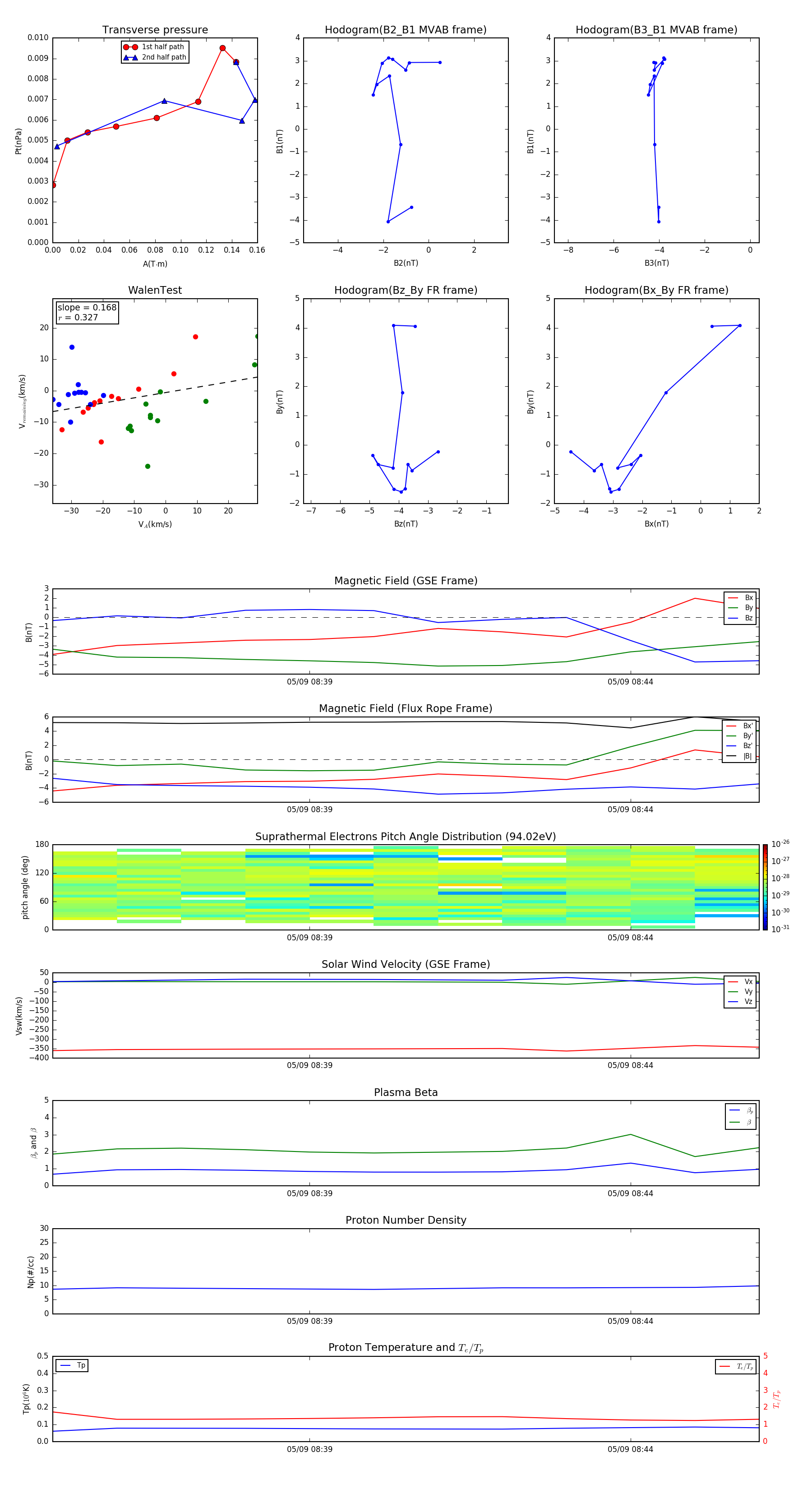
Flux Rope in 2000

Flux Rope Event 2000-05-09 08:35 ~ 2000-05-09 08:46 (12 minutes)


plot