HOME   LIST
‹–   –›

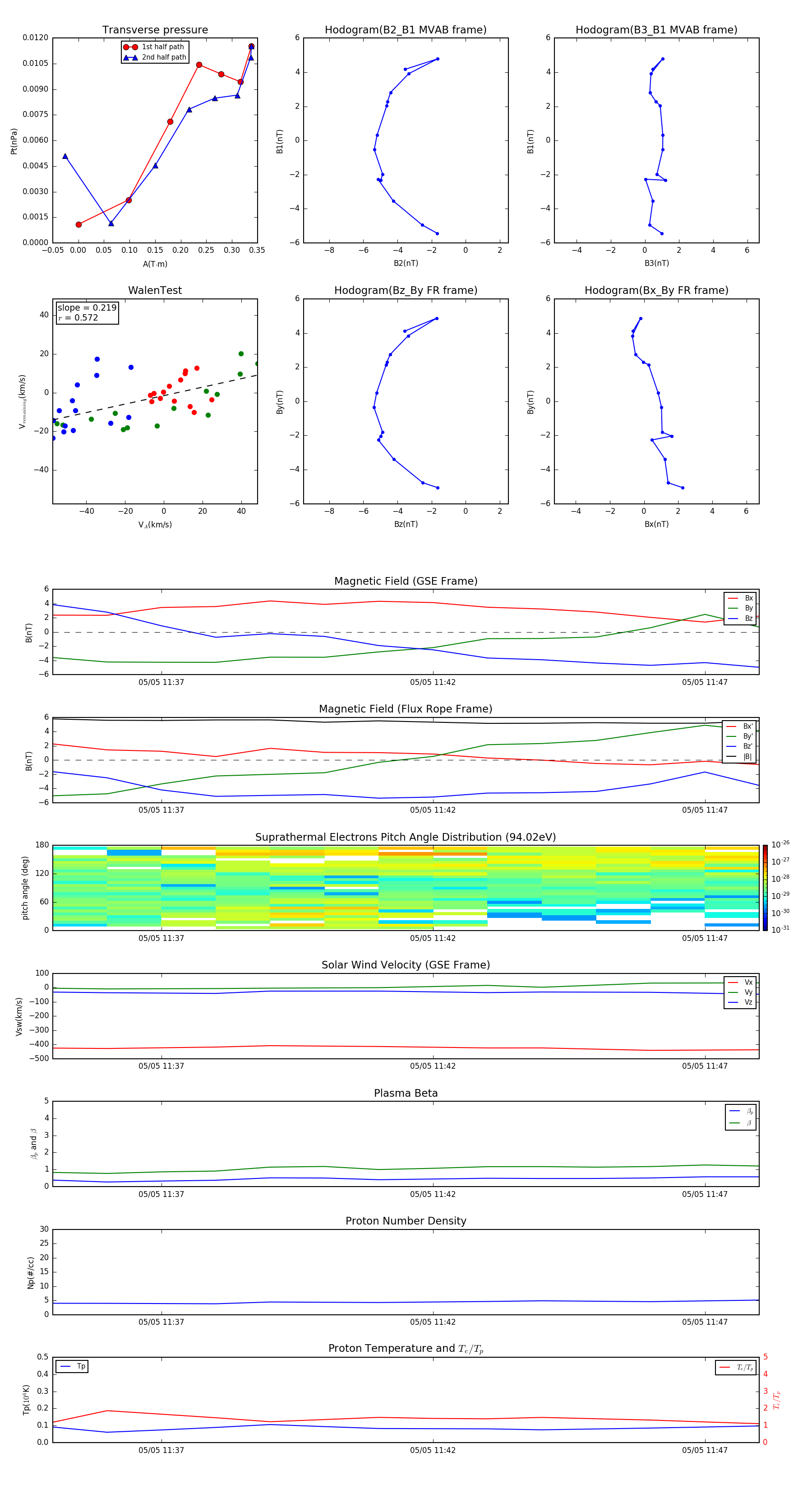
Flux Rope in 2000

Flux Rope Event 2000-05-05 11:35 ~ 2000-05-05 11:48 (14 minutes)


plot