HOME   LIST
‹–   –›

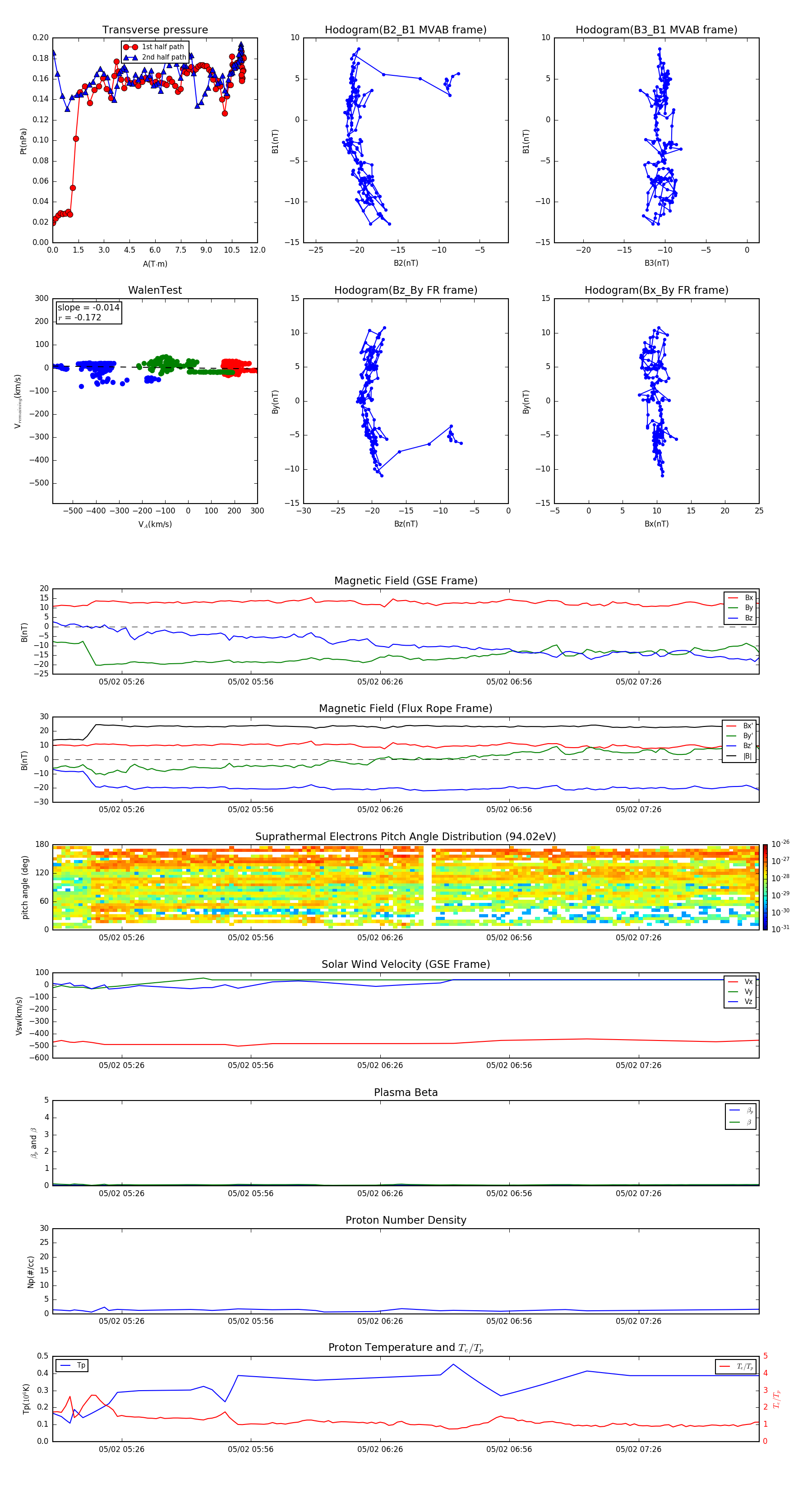
Flux Rope in 2000

Flux Rope Event 2000-05-02 05:10 ~ 2000-05-02 07:54 (165 minutes)


plot