HOME   LIST
‹–   –›

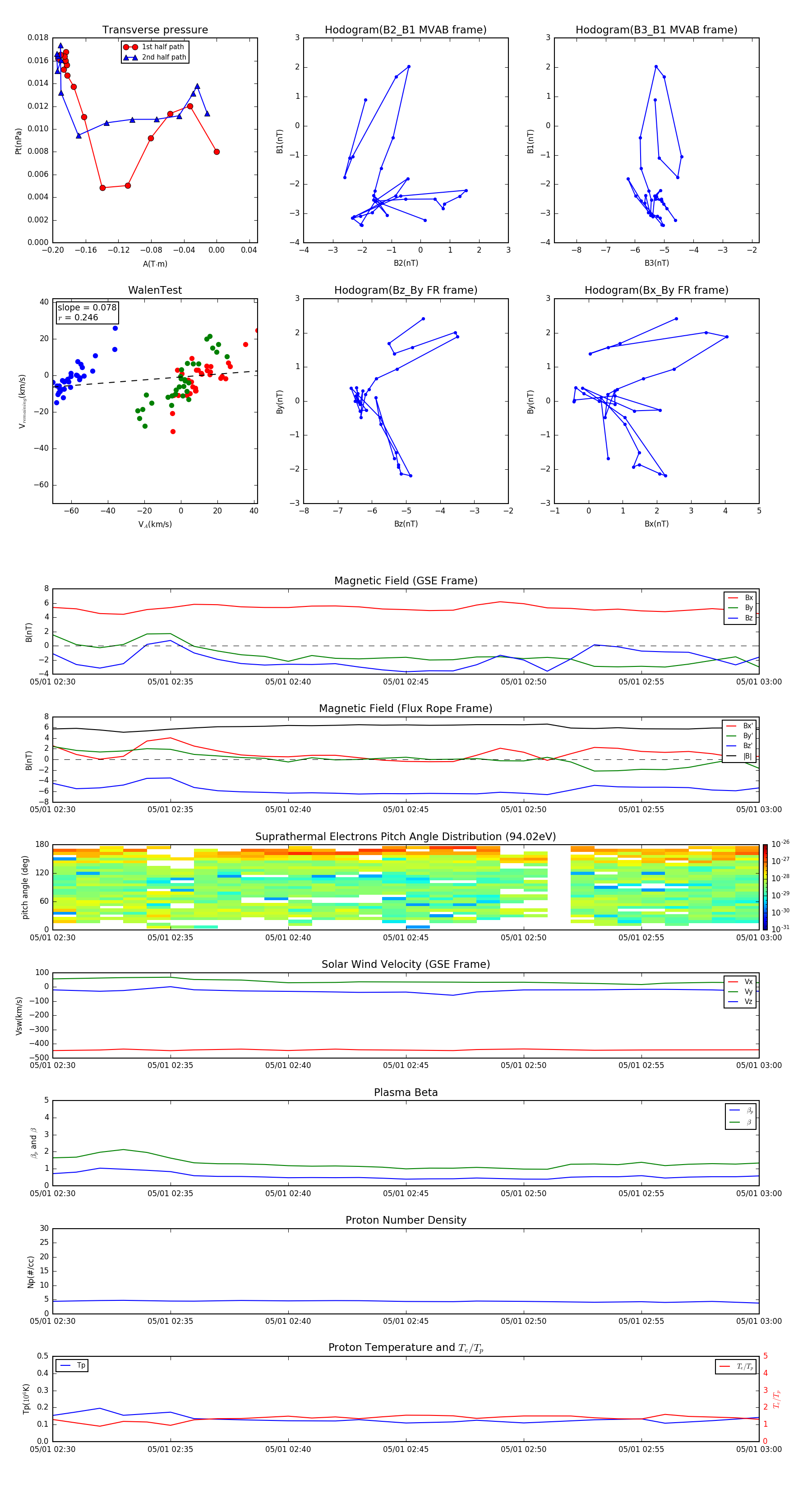
Flux Rope in 2000

Flux Rope Event 2000-05-01 02:30 ~ 2000-05-01 03:00 (31 minutes)


plot