HOME   LIST
‹–   –›

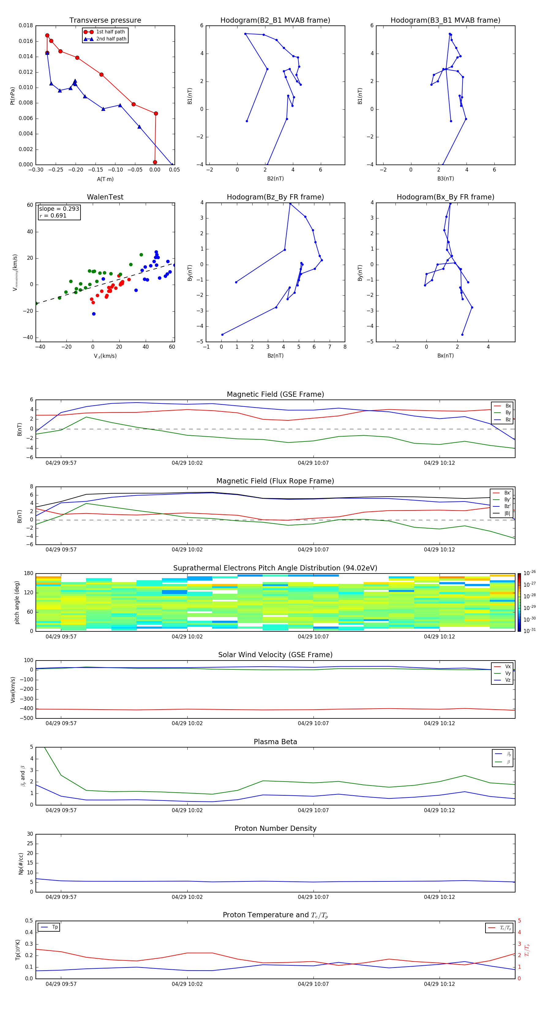
Flux Rope in 2000

Flux Rope Event 2000-04-29 09:56 ~ 2000-04-29 10:15 (20 minutes)


plot