HOME   LIST
‹–   –›

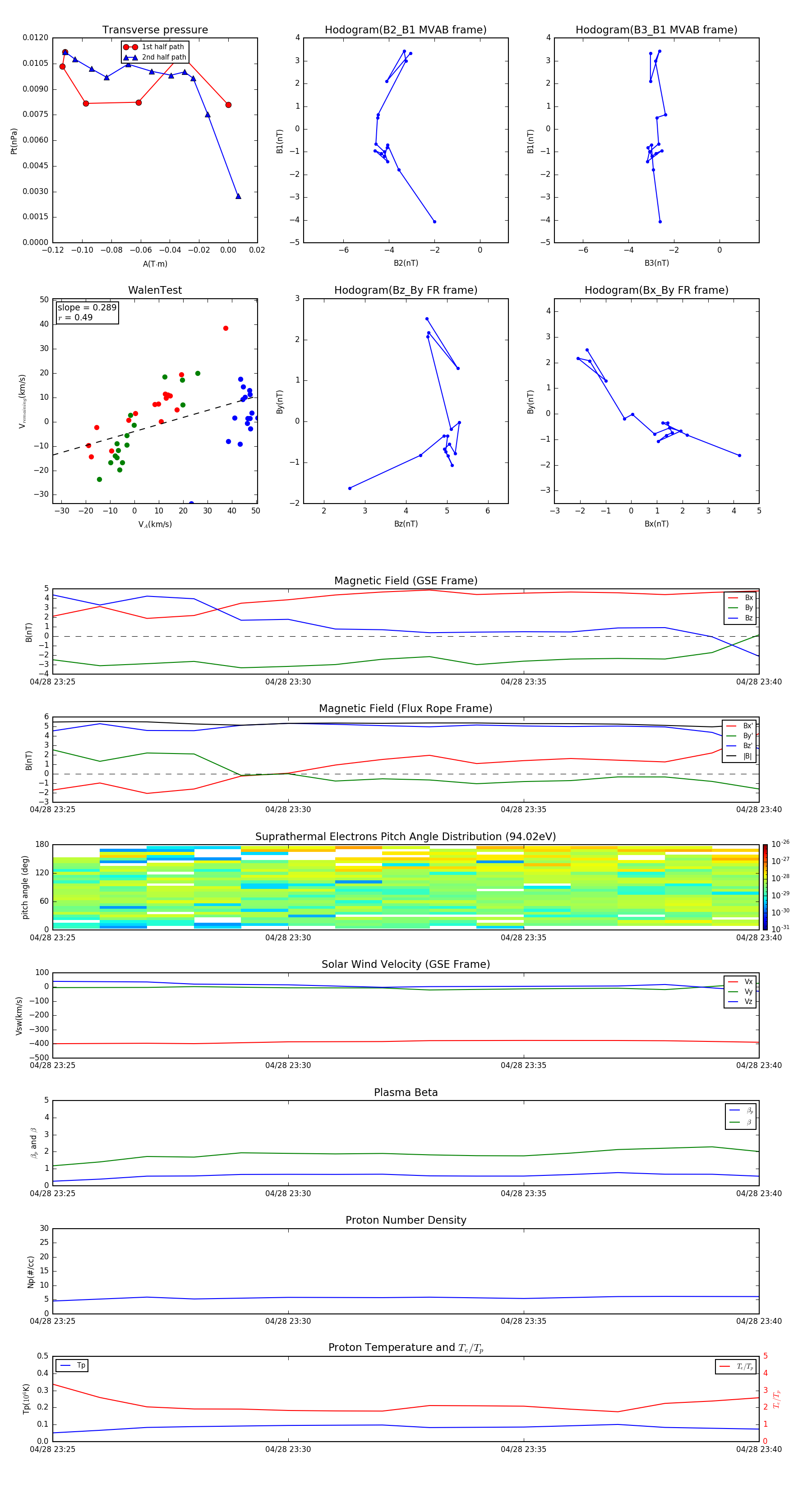
Flux Rope in 2000

Flux Rope Event 2000-04-28 23:25 ~ 2000-04-28 23:40 (16 minutes)


plot