HOME   LIST
‹–   –›

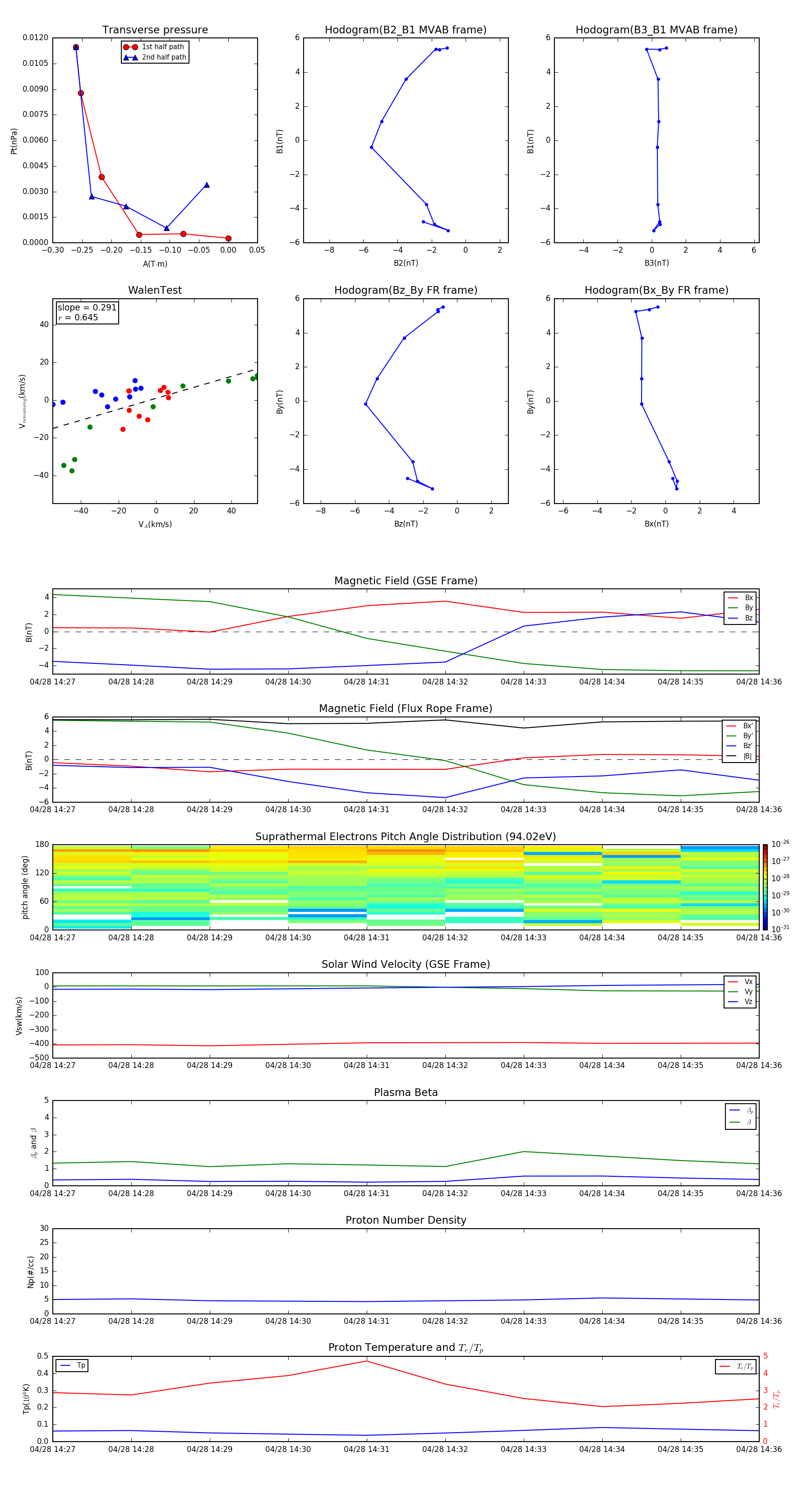
Flux Rope in 2000

Flux Rope Event 2000-04-28 14:27 ~ 2000-04-28 14:36 (10 minutes)


plot