HOME   LIST
‹–   –›

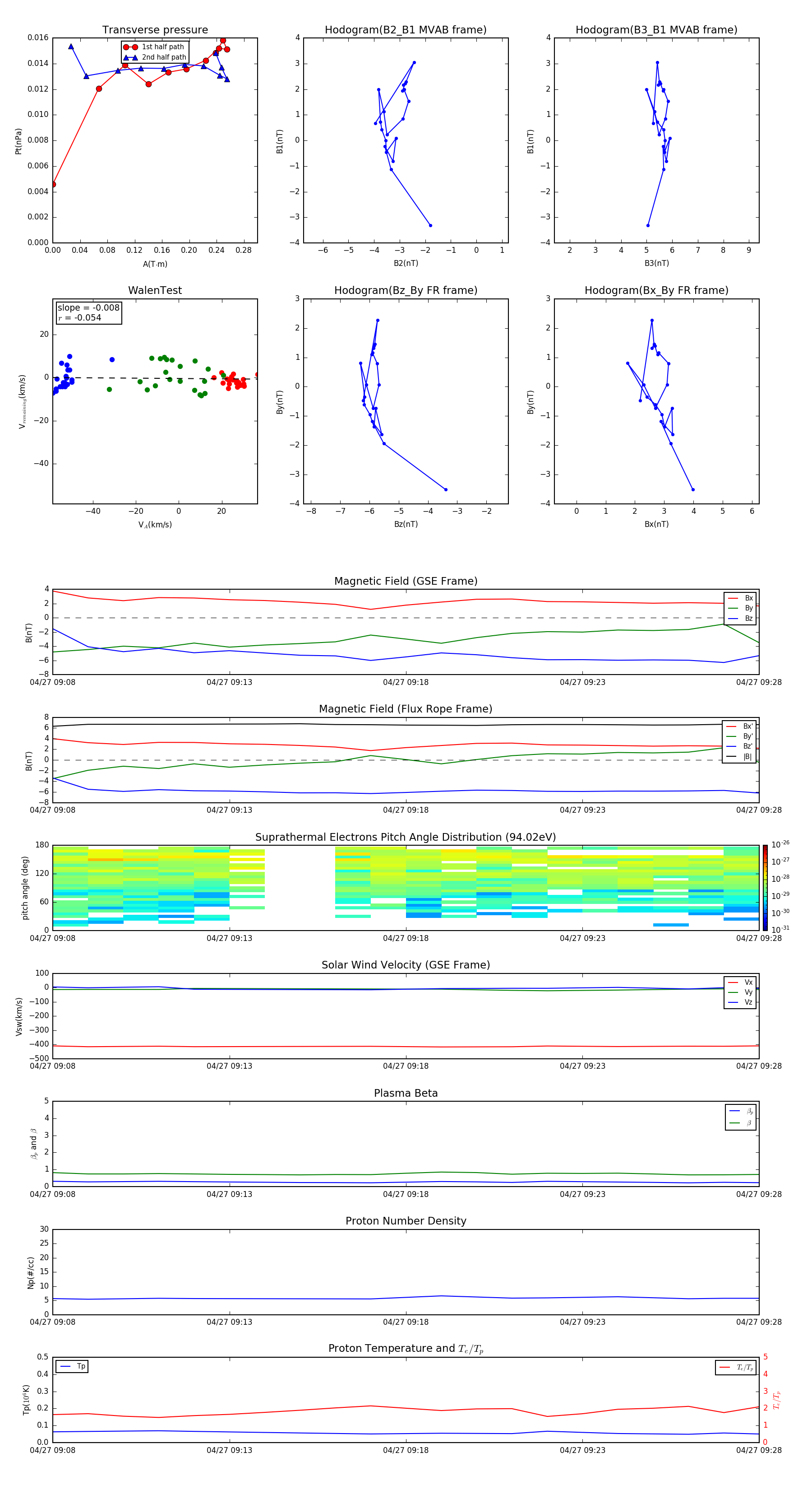
Flux Rope in 2000

Flux Rope Event 2000-04-27 09:08 ~ 2000-04-27 09:28 (21 minutes)


plot