HOME   LIST
‹–   –›

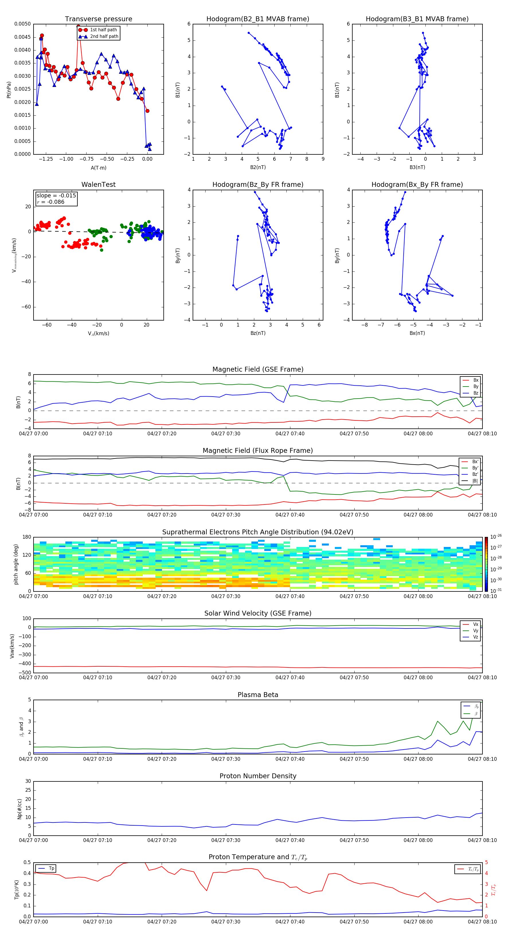
Flux Rope in 2000

Flux Rope Event 2000-04-27 07:00 ~ 2000-04-27 08:10 (71 minutes)


plot