HOME   LIST
‹–   –›

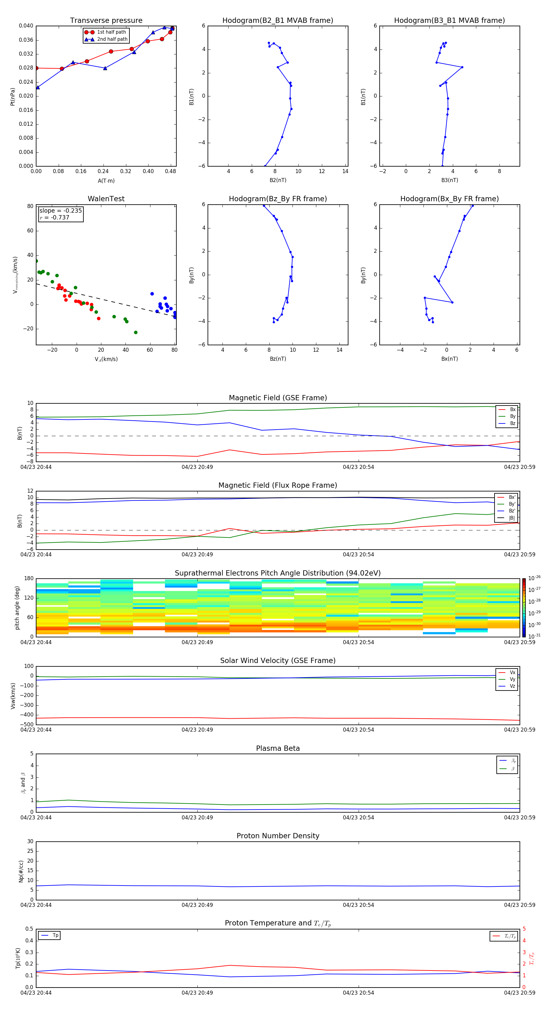
Flux Rope in 2000

Flux Rope Event 2000-04-23 20:44 ~ 2000-04-23 20:59 (16 minutes)


plot