HOME   LIST
‹–   –›

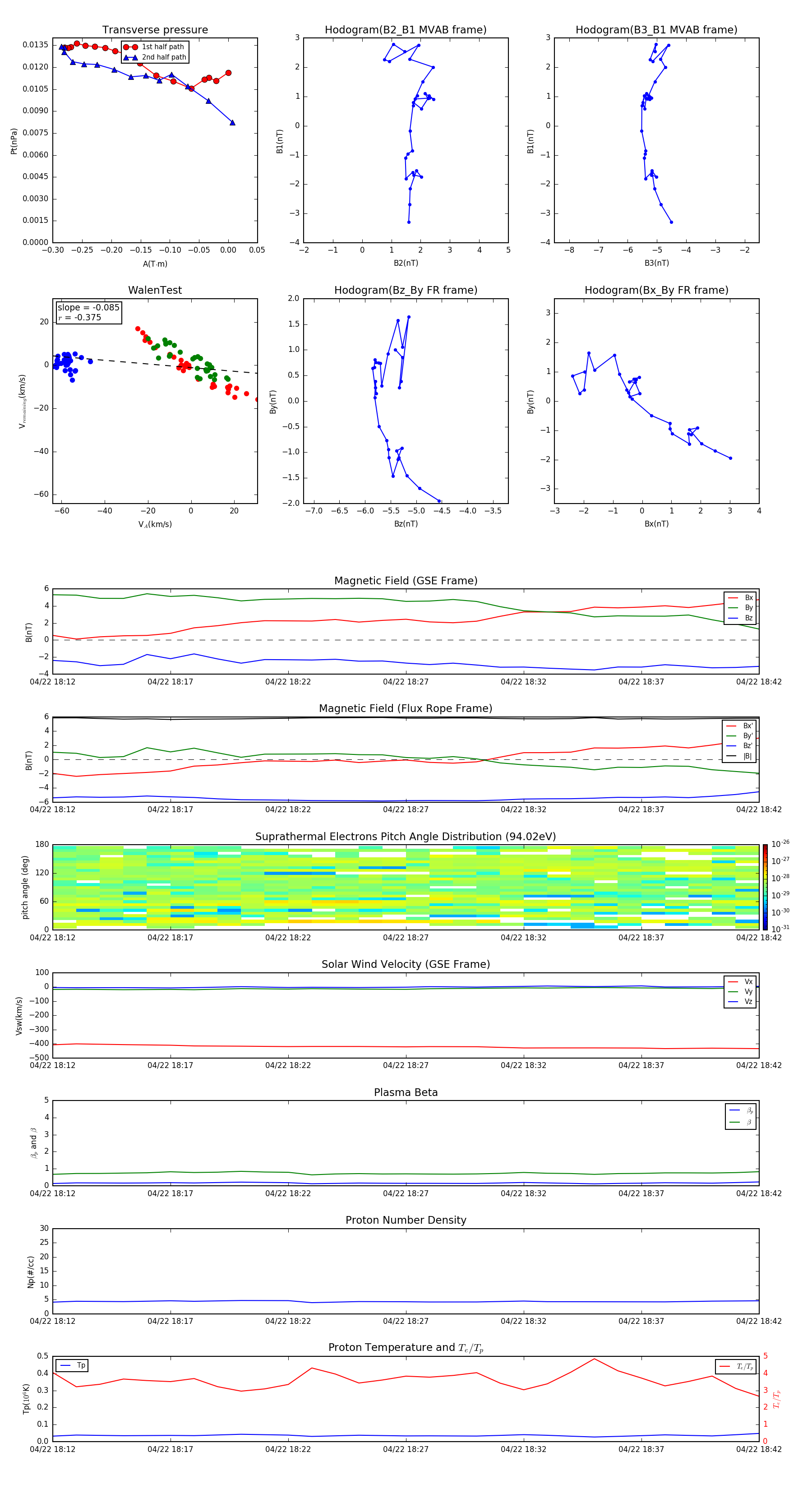
Flux Rope in 2000

Flux Rope Event 2000-04-22 18:12 ~ 2000-04-22 18:42 (31 minutes)


plot