HOME   LIST
‹–   –›

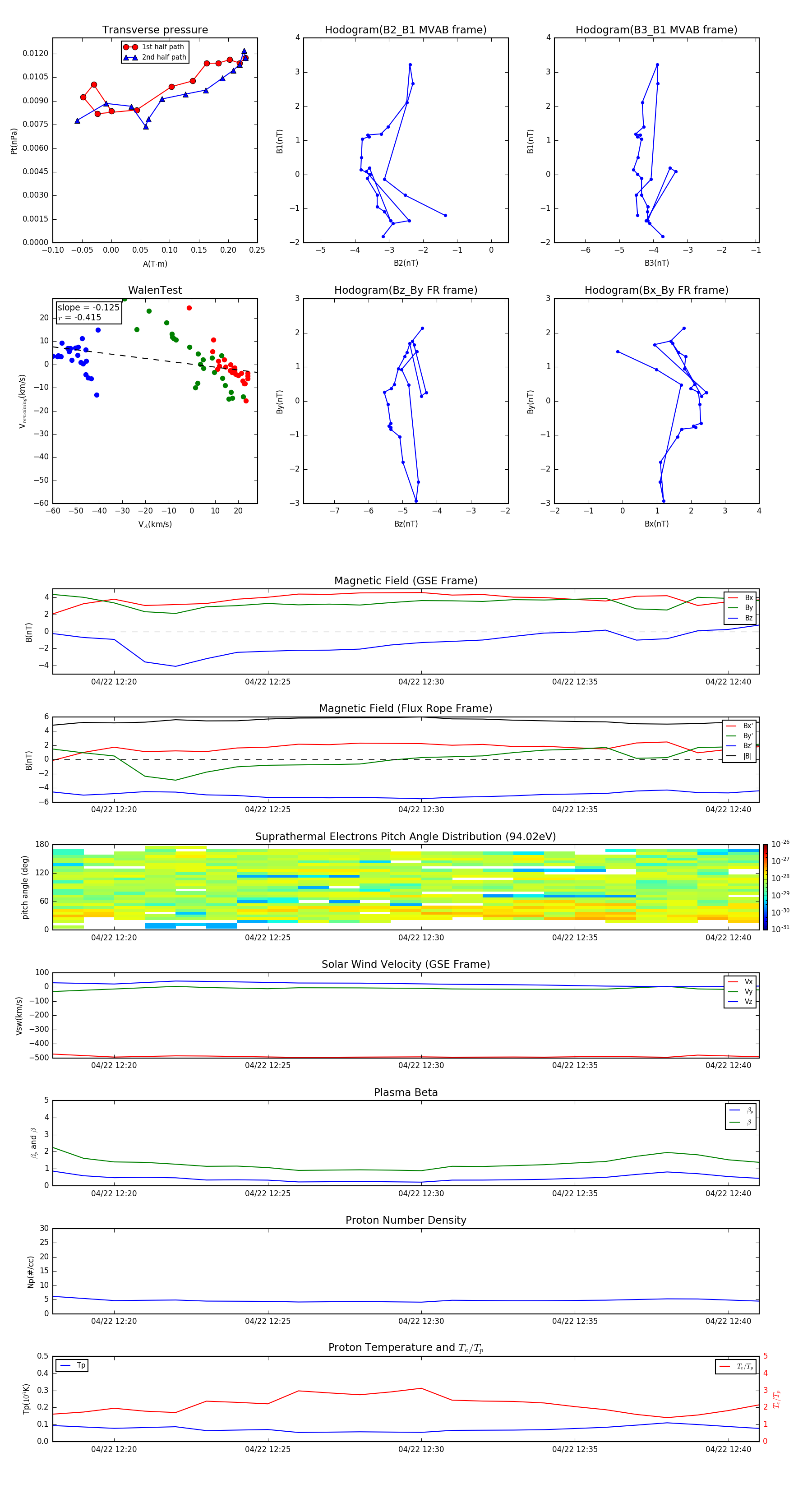
Flux Rope in 2000

Flux Rope Event 2000-04-22 12:18 ~ 2000-04-22 12:41 (24 minutes)


plot