HOME   LIST
‹–   –›

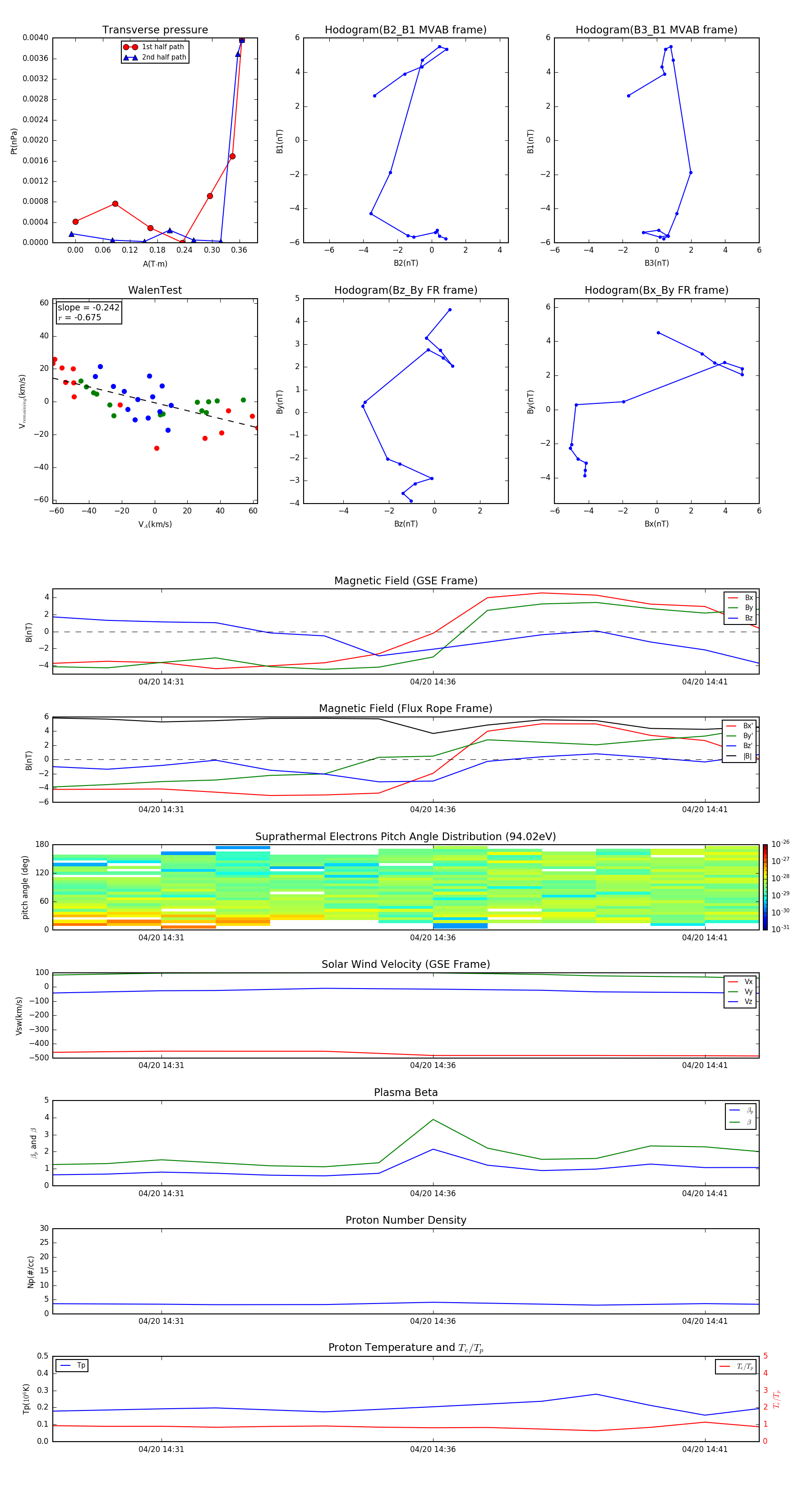
Flux Rope in 2000

Flux Rope Event 2000-04-20 14:29 ~ 2000-04-20 14:42 (14 minutes)


plot