HOME   LIST
‹–   –›

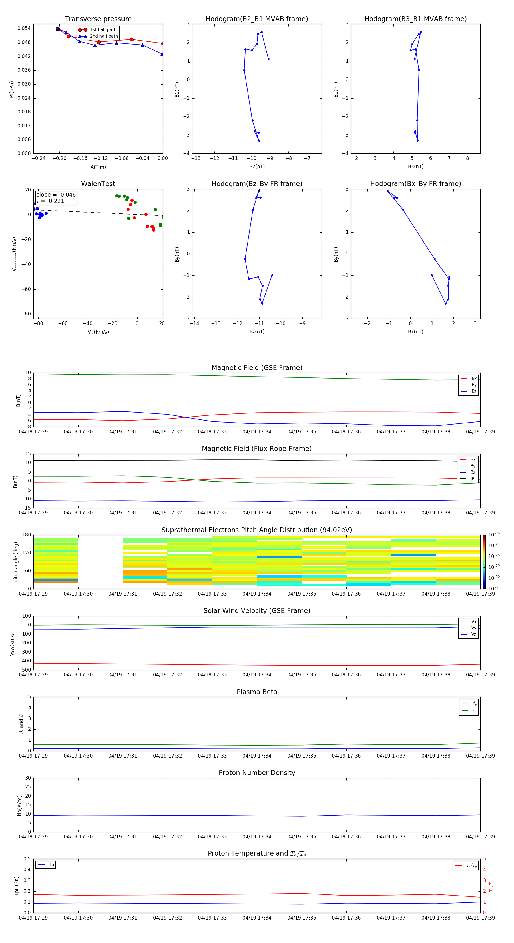
Flux Rope in 2000

Flux Rope Event 2000-04-19 17:29 ~ 2000-04-19 17:39 (11 minutes)


plot