HOME   LIST
‹–   –›

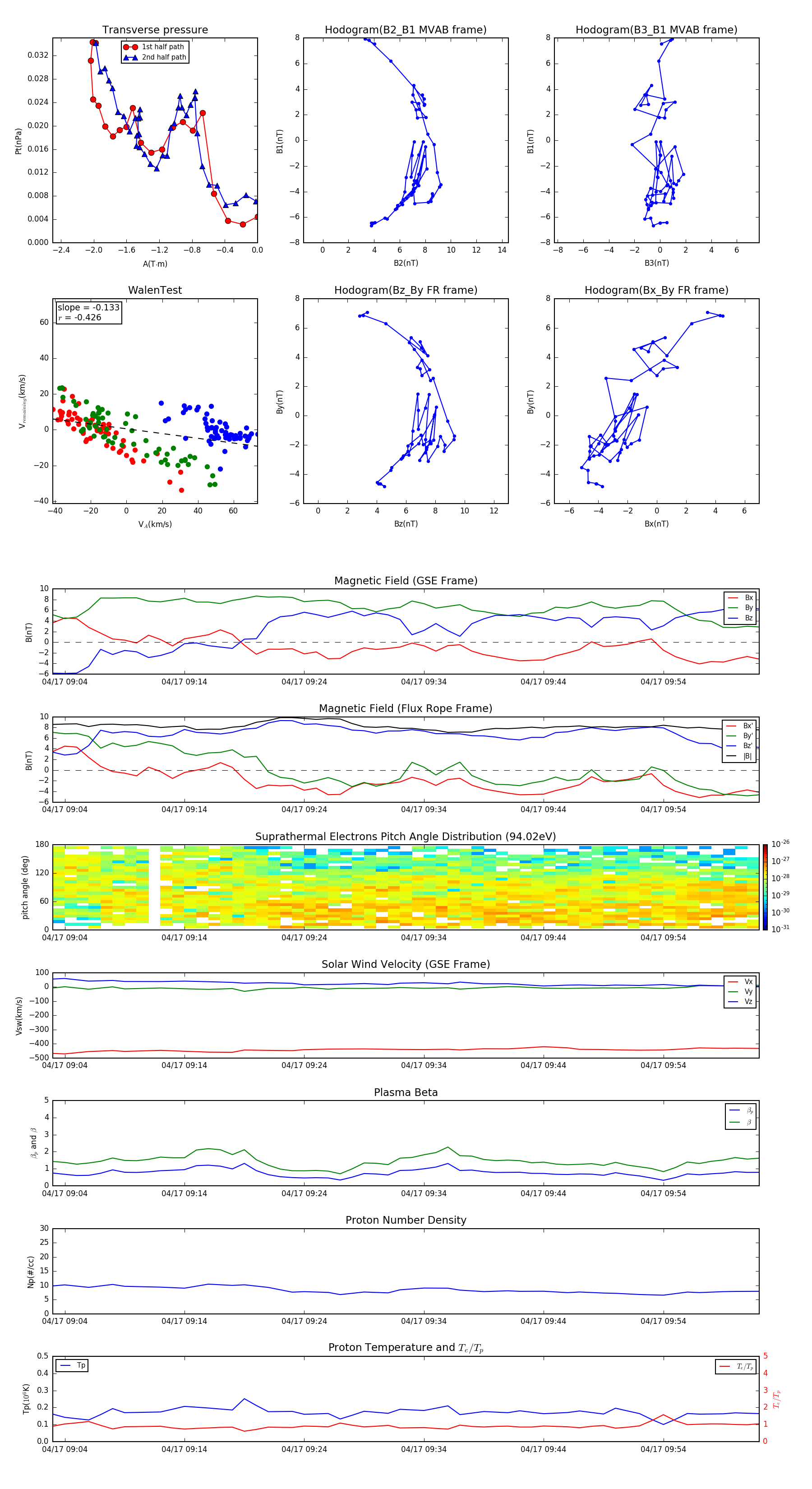
Flux Rope in 2000

Flux Rope Event 2000-04-17 09:03 ~ 2000-04-17 10:02 (60 minutes)


plot