HOME   LIST
‹–   –›

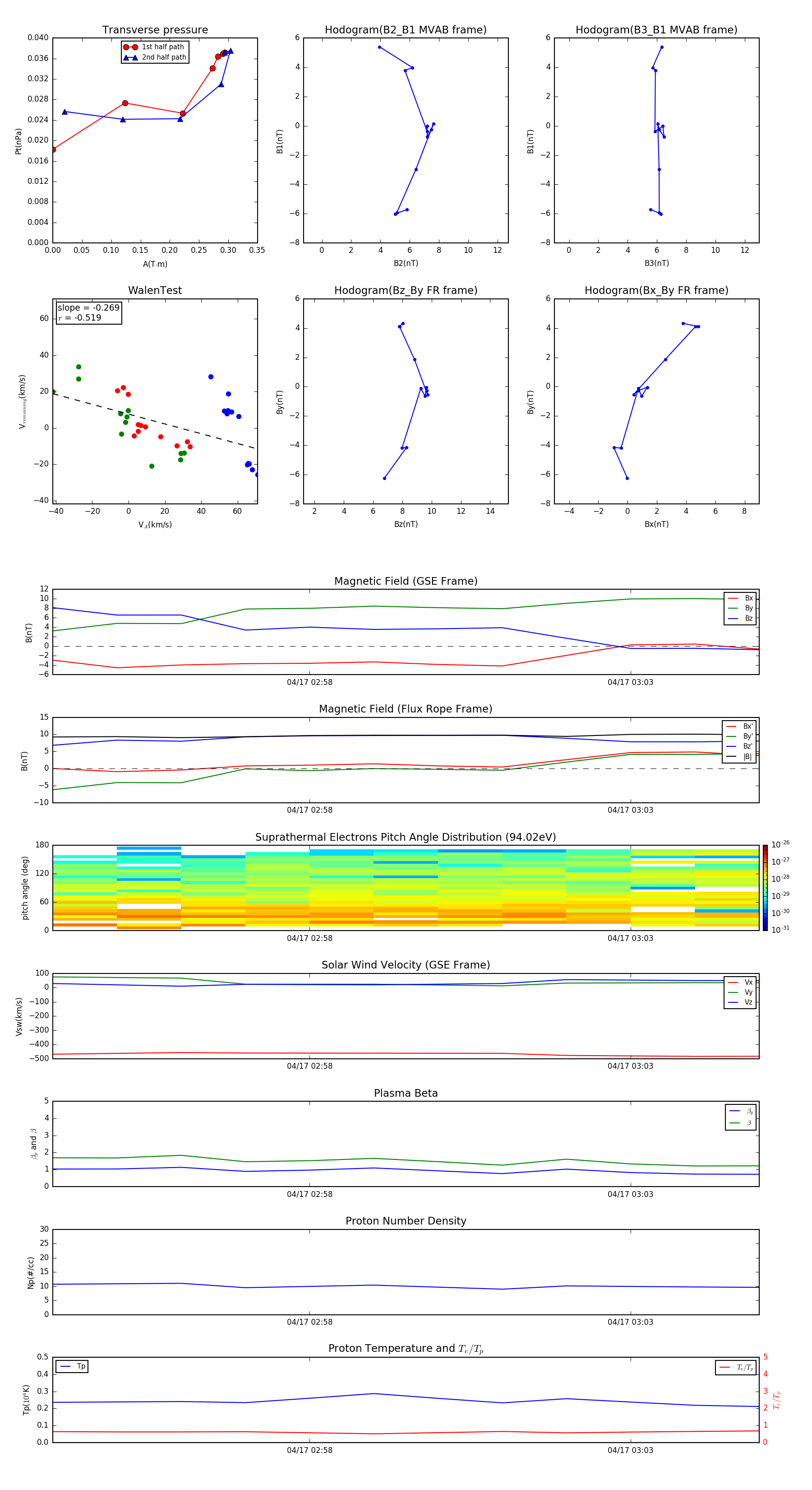
Flux Rope in 2000

Flux Rope Event 2000-04-17 02:54 ~ 2000-04-17 03:05 (12 minutes)


plot