HOME   LIST
‹–   –›

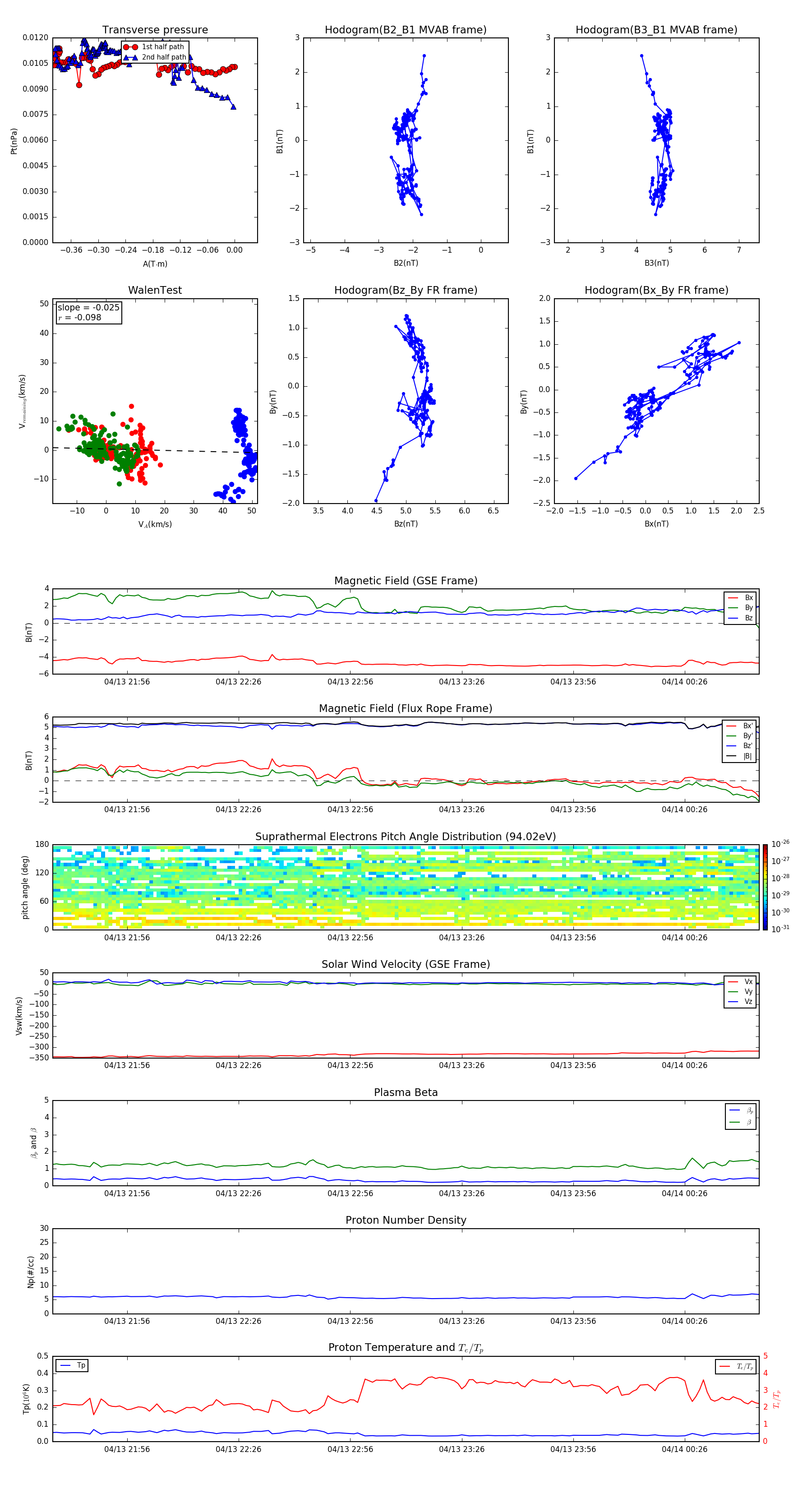
Flux Rope in 2000

Flux Rope Event 2000-04-13 21:36 ~ 2000-04-14 00:46 (191 minutes)


plot