HOME   LIST
‹–   –›

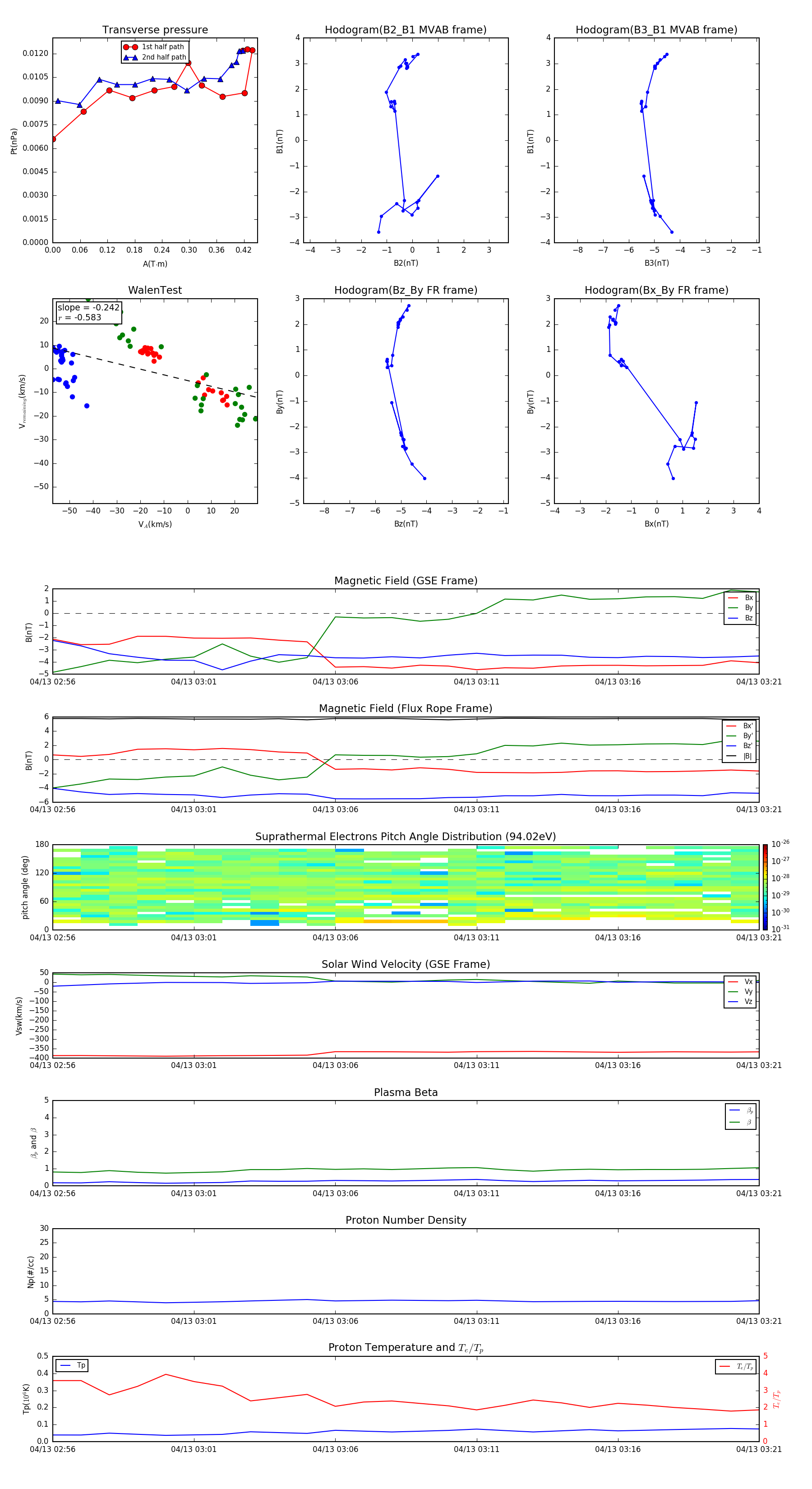
Flux Rope in 2000

Flux Rope Event 2000-04-13 02:56 ~ 2000-04-13 03:21 (26 minutes)


plot