HOME   LIST
‹–   –›

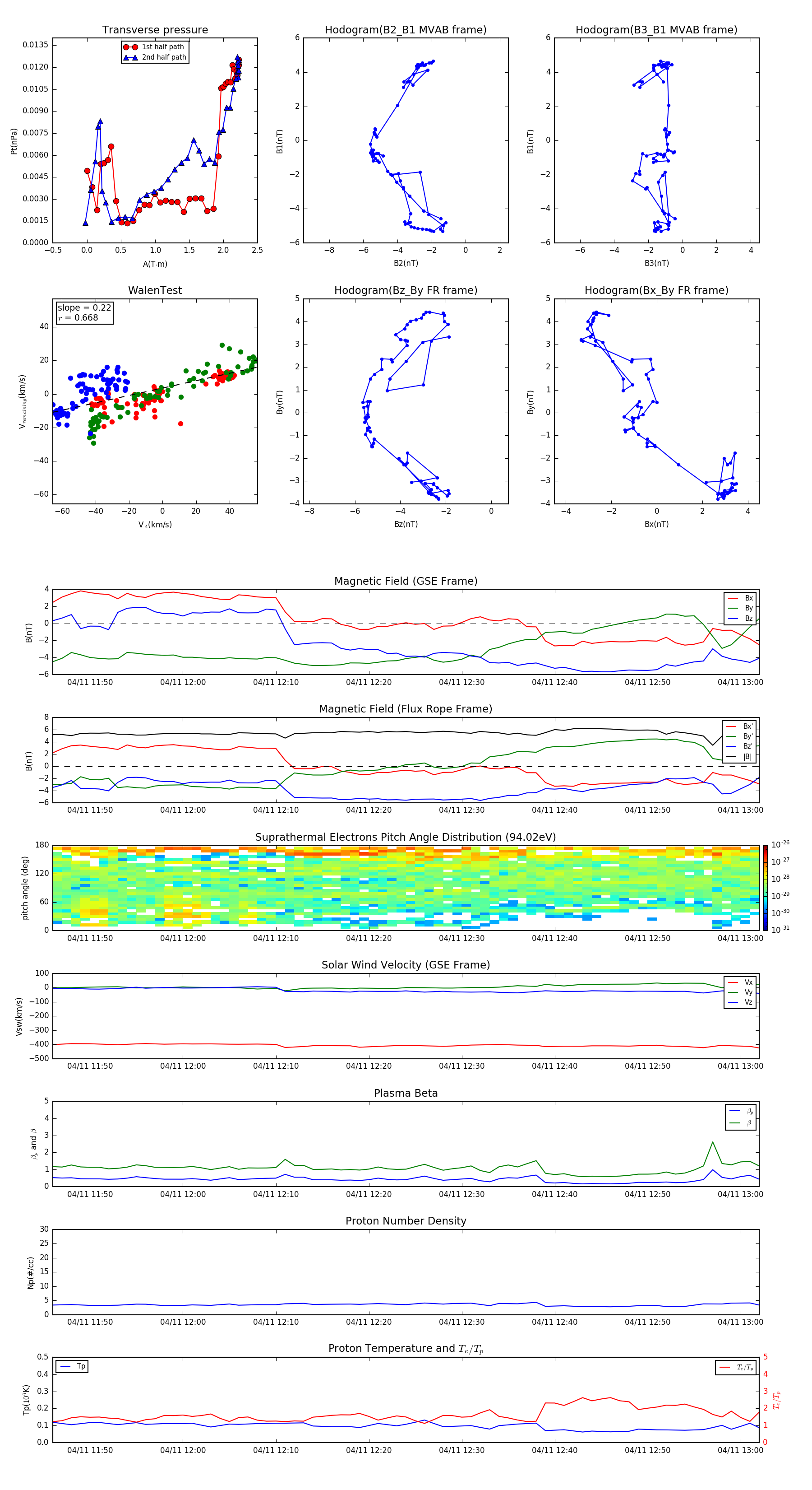
Flux Rope in 2000

Flux Rope Event 2000-04-11 11:46 ~ 2000-04-11 13:02 (77 minutes)


plot