HOME   LIST
‹–   –›

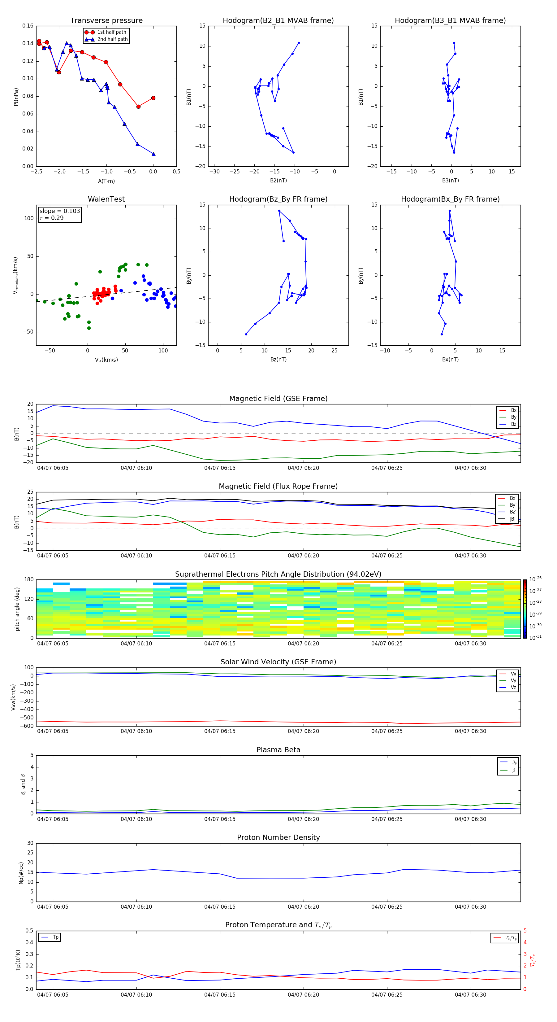
Flux Rope in 2000

Flux Rope Event 2000-04-07 06:04 ~ 2000-04-07 06:33 (30 minutes)


plot