HOME   LIST
‹–   –›

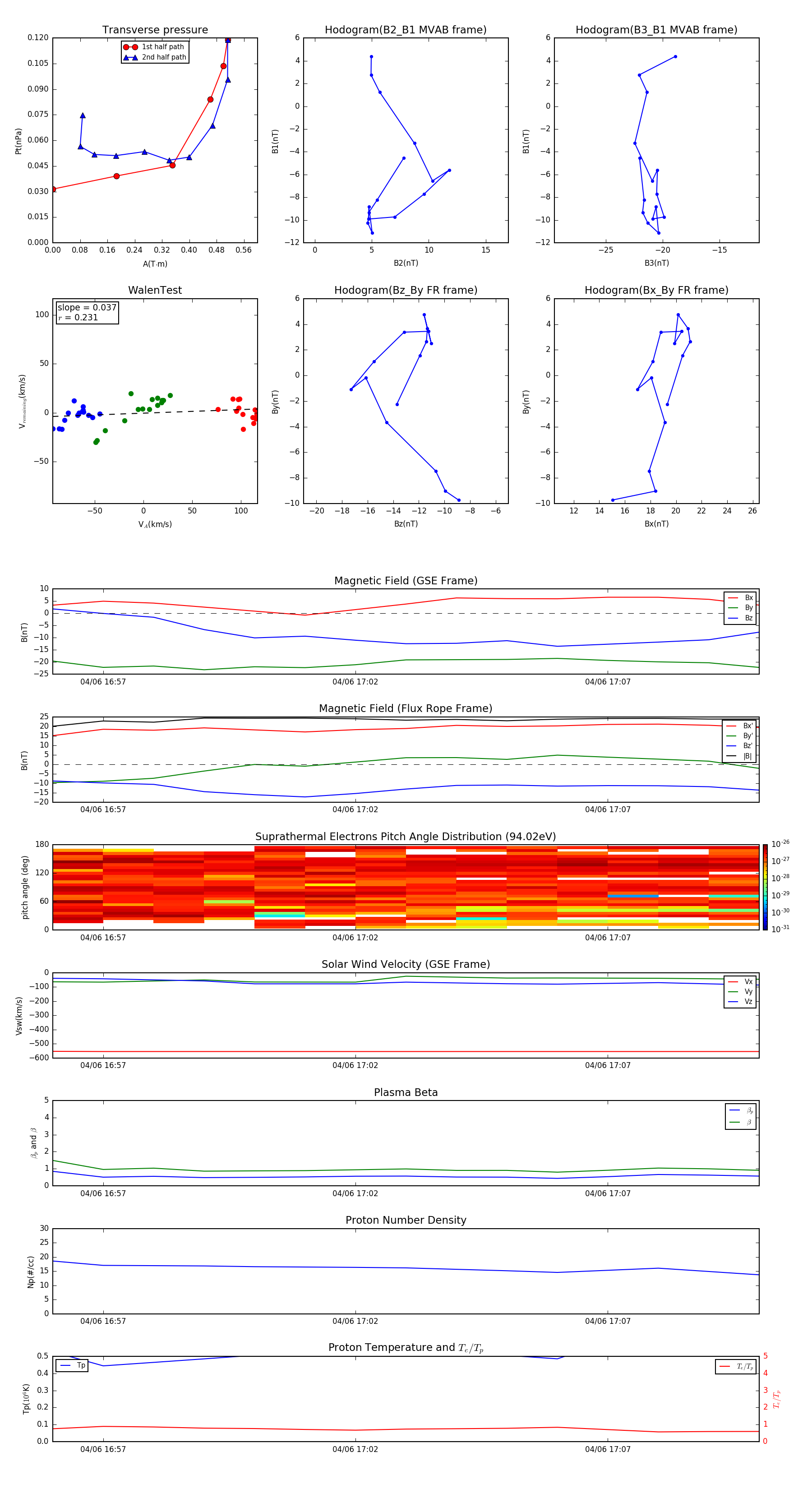
Flux Rope in 2000

Flux Rope Event 2000-04-06 16:56 ~ 2000-04-06 17:10 (15 minutes)


plot