HOME   LIST
‹–   –›

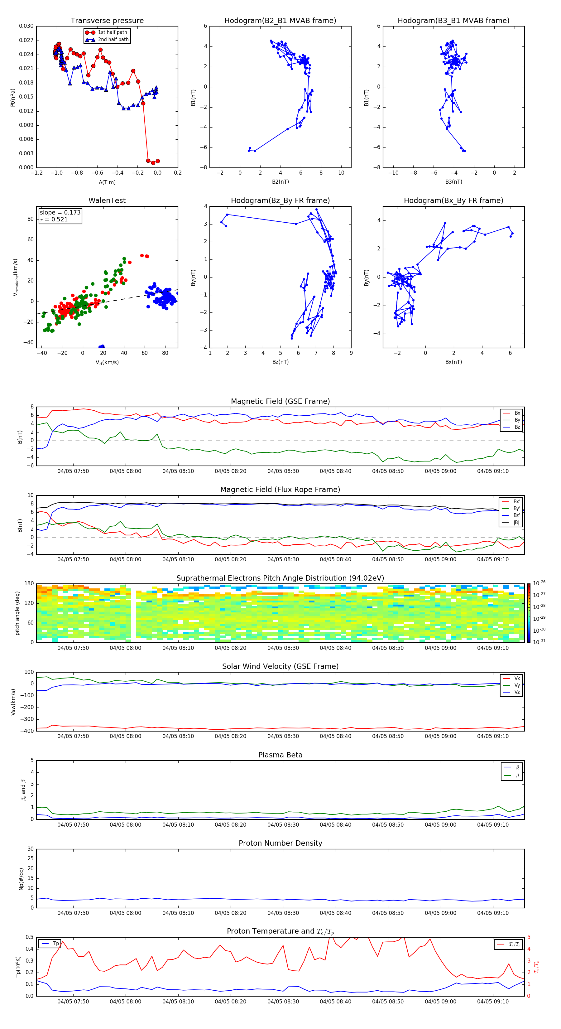
Flux Rope in 2000

Flux Rope Event 2000-04-05 07:43 ~ 2000-04-05 09:16 (94 minutes)


plot