HOME   LIST
‹–   –›

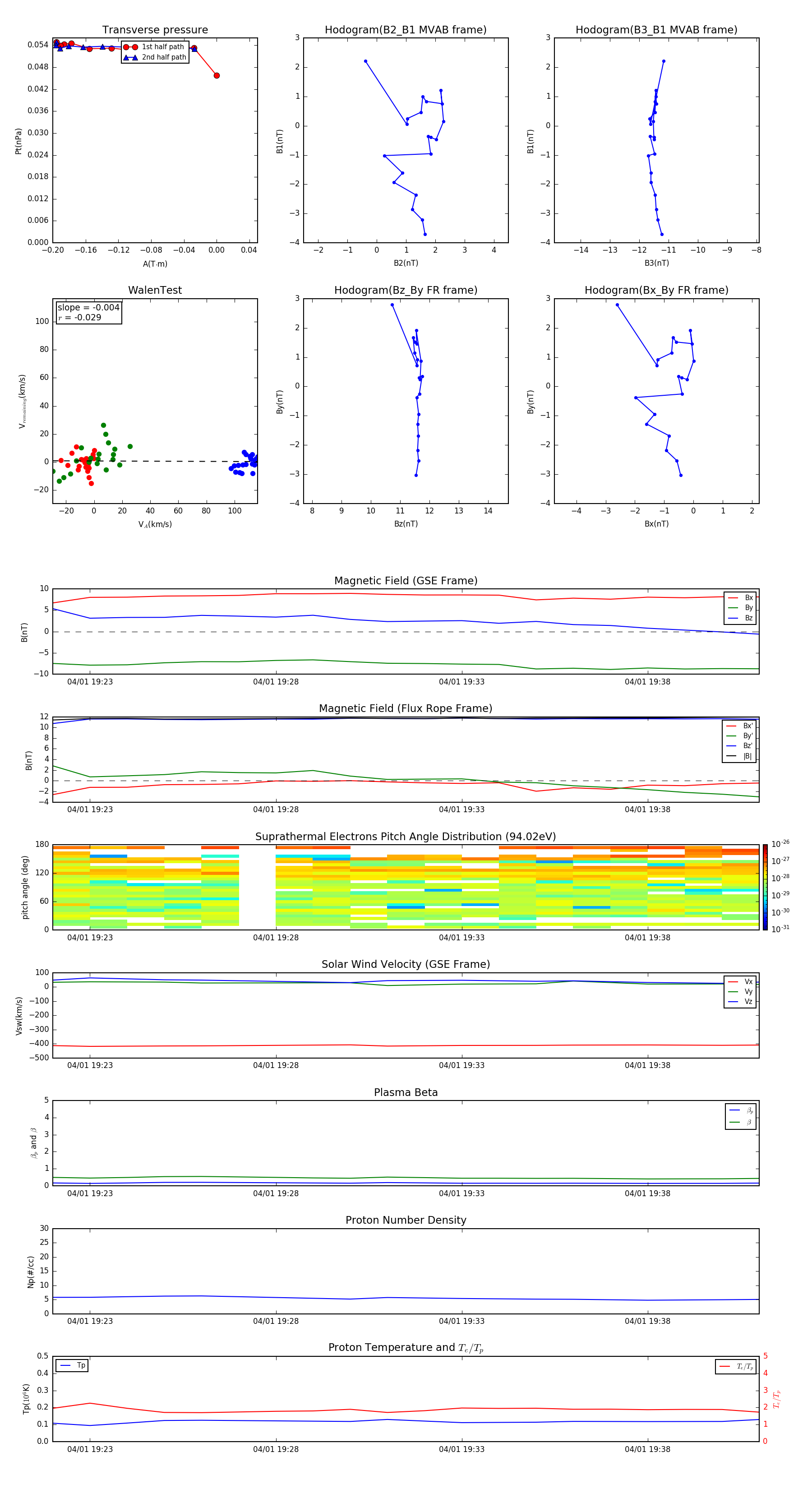
Flux Rope in 2000

Flux Rope Event 2000-04-01 19:22 ~ 2000-04-01 19:41 (20 minutes)


plot