HOME   LIST
‹–   –›

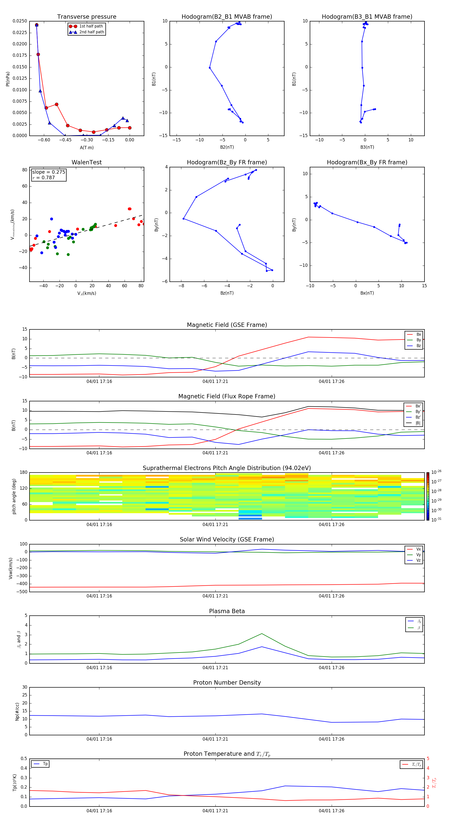
Flux Rope in 2000

Flux Rope Event 2000-04-01 17:13 ~ 2000-04-01 17:30 (18 minutes)


plot