HOME   LIST
‹–   –›

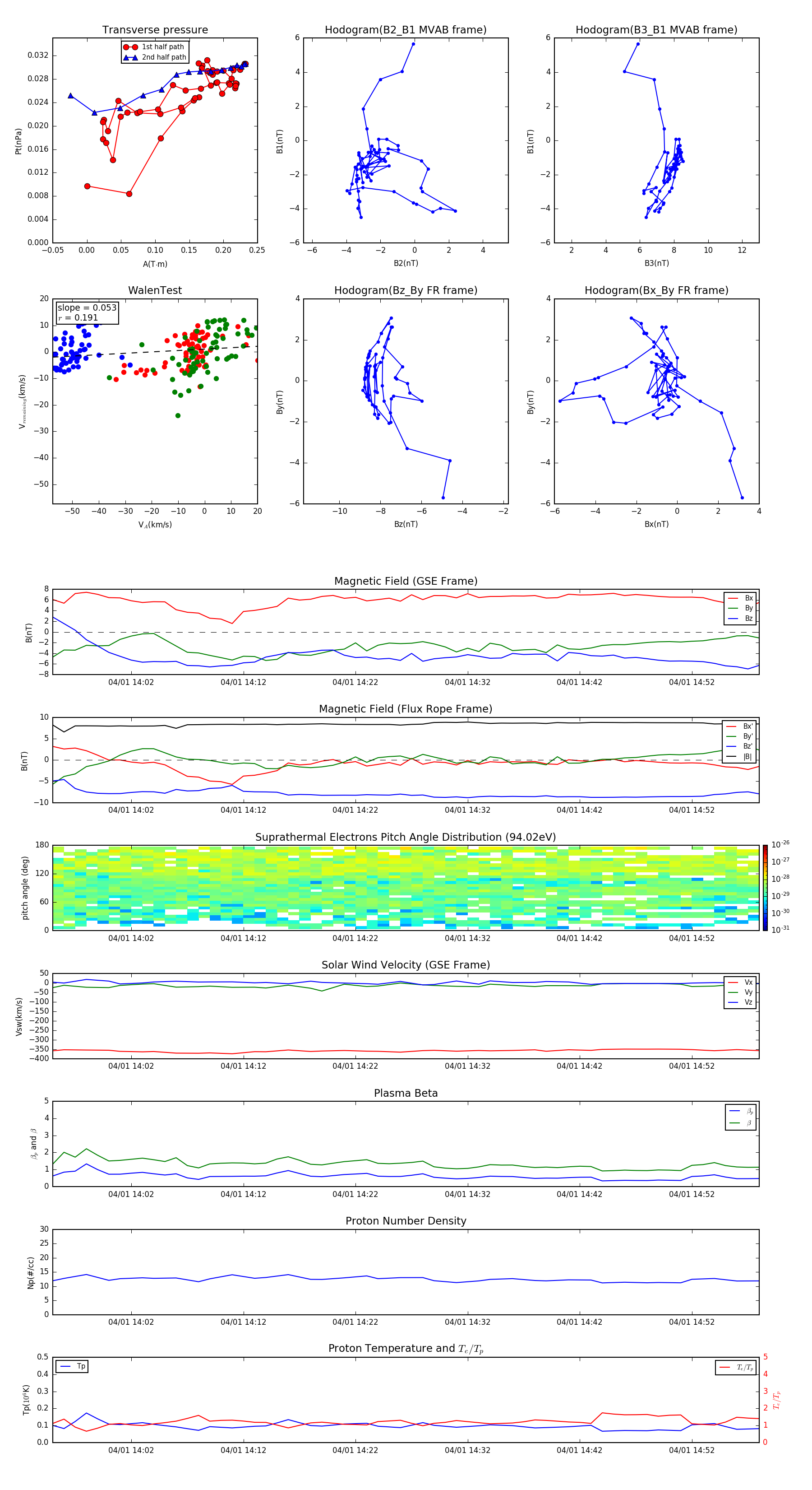
Flux Rope in 2000

Flux Rope Event 2000-04-01 13:55 ~ 2000-04-01 14:58 (64 minutes)


plot