HOME   LIST
‹–   –›

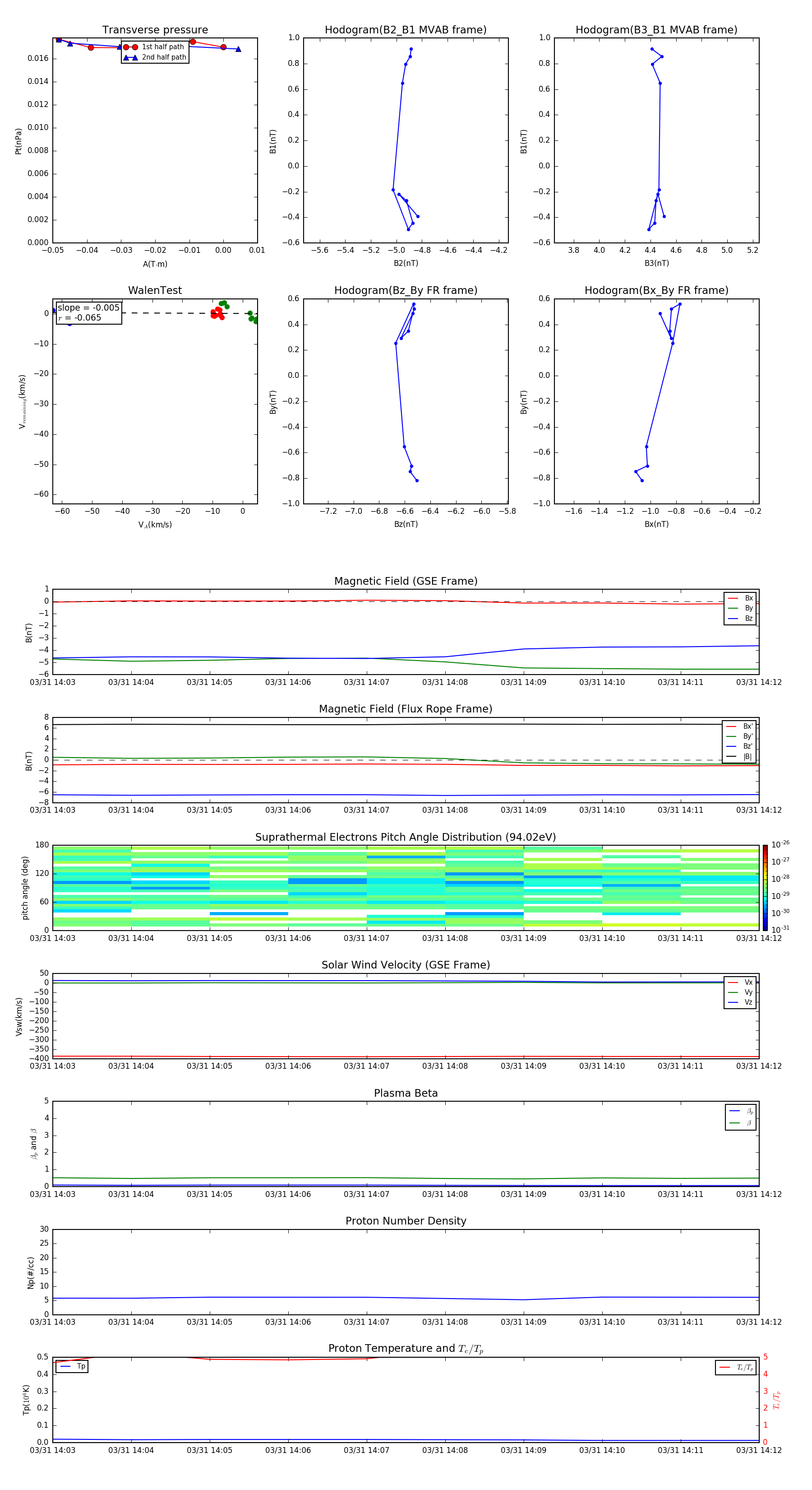
Flux Rope in 2000

Flux Rope Event 2000-03-31 14:03 ~ 2000-03-31 14:12 (10 minutes)


plot