HOME   LIST
‹–   –›

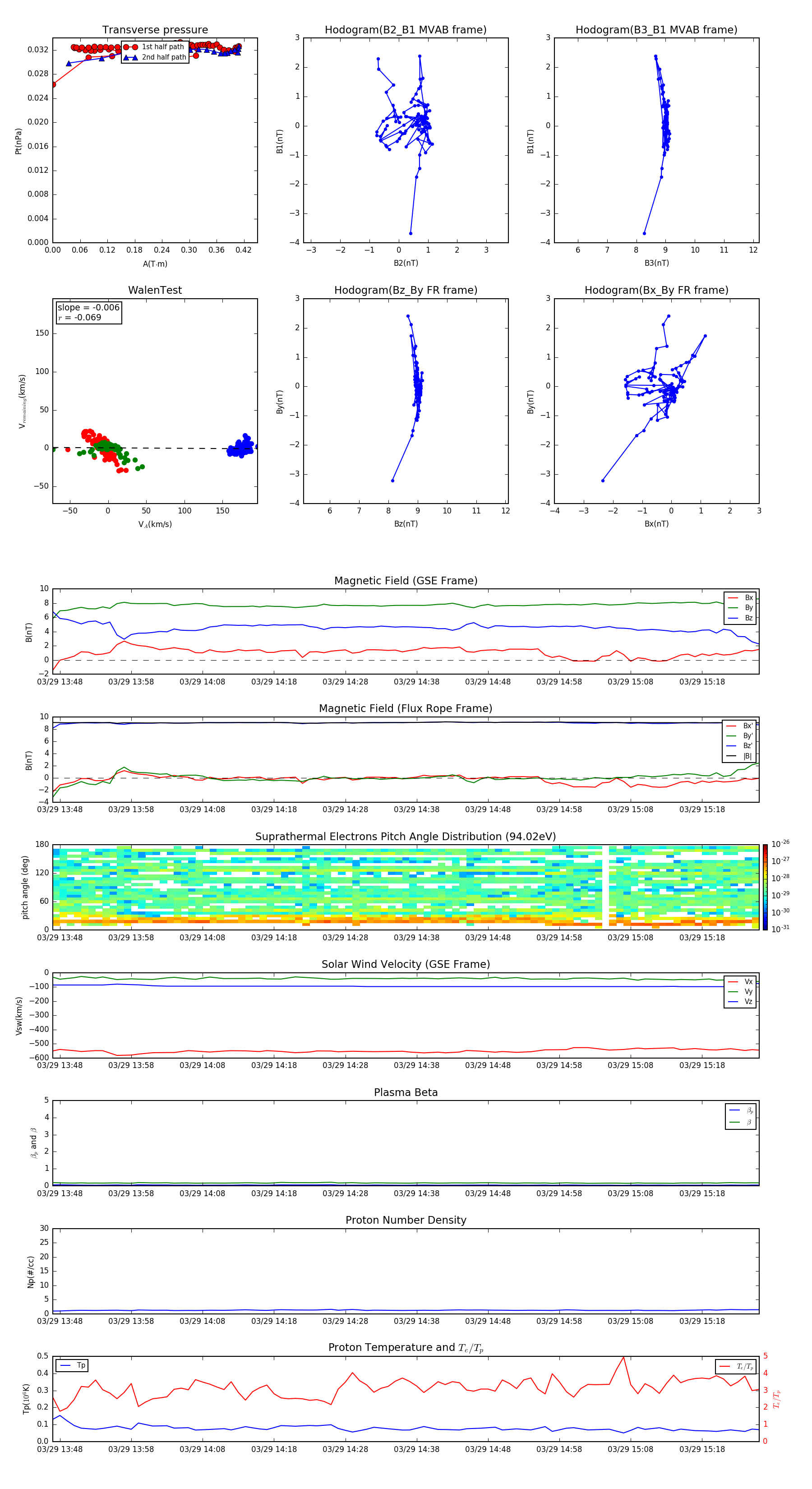
Flux Rope in 2000

Flux Rope Event 2000-03-29 13:47 ~ 2000-03-29 15:26 (100 minutes)


plot