HOME   LIST
‹–   –›

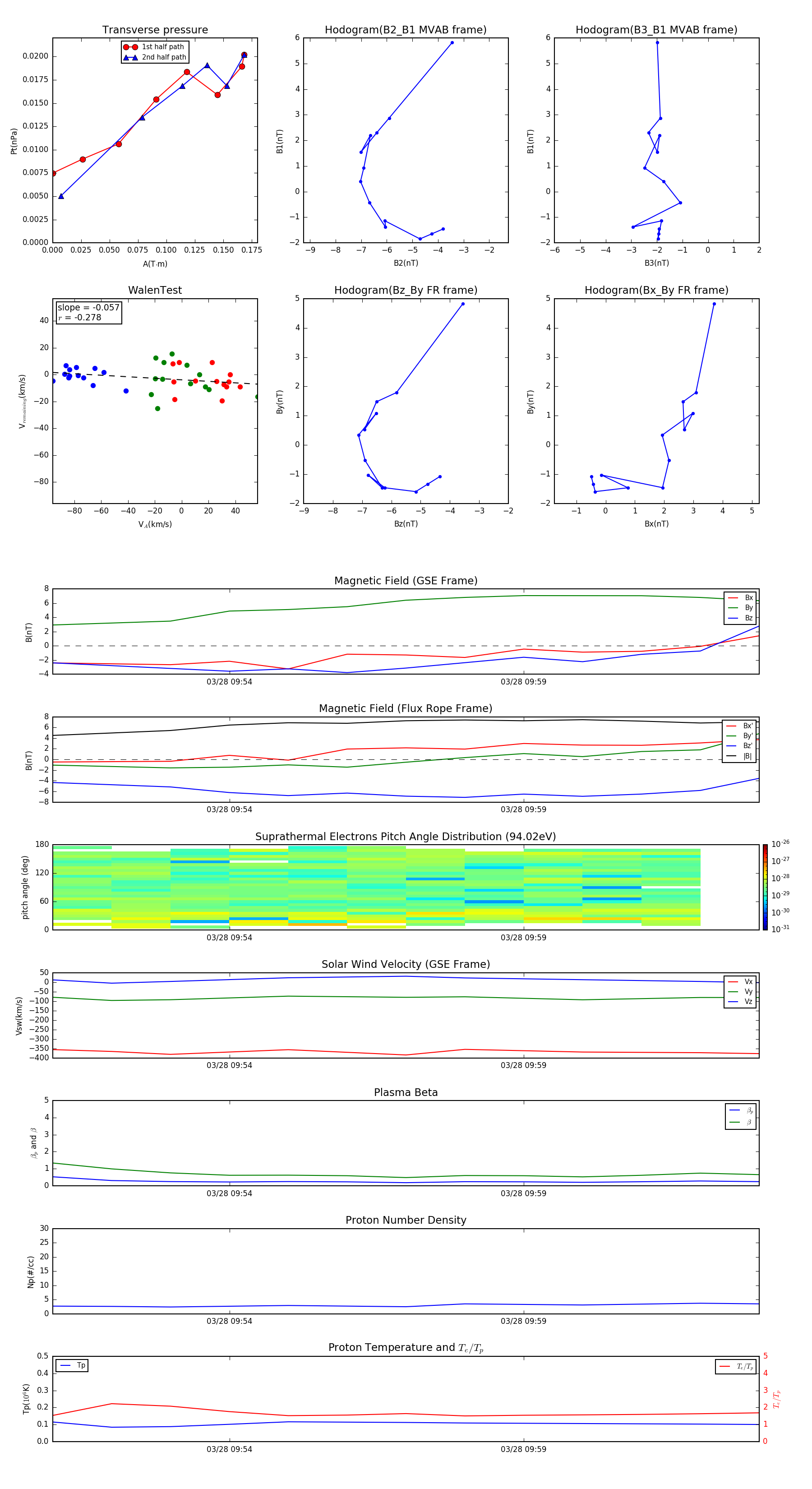
Flux Rope in 2000

Flux Rope Event 2000-03-28 09:51 ~ 2000-03-28 10:03 (13 minutes)


plot