HOME   LIST
‹–   –›

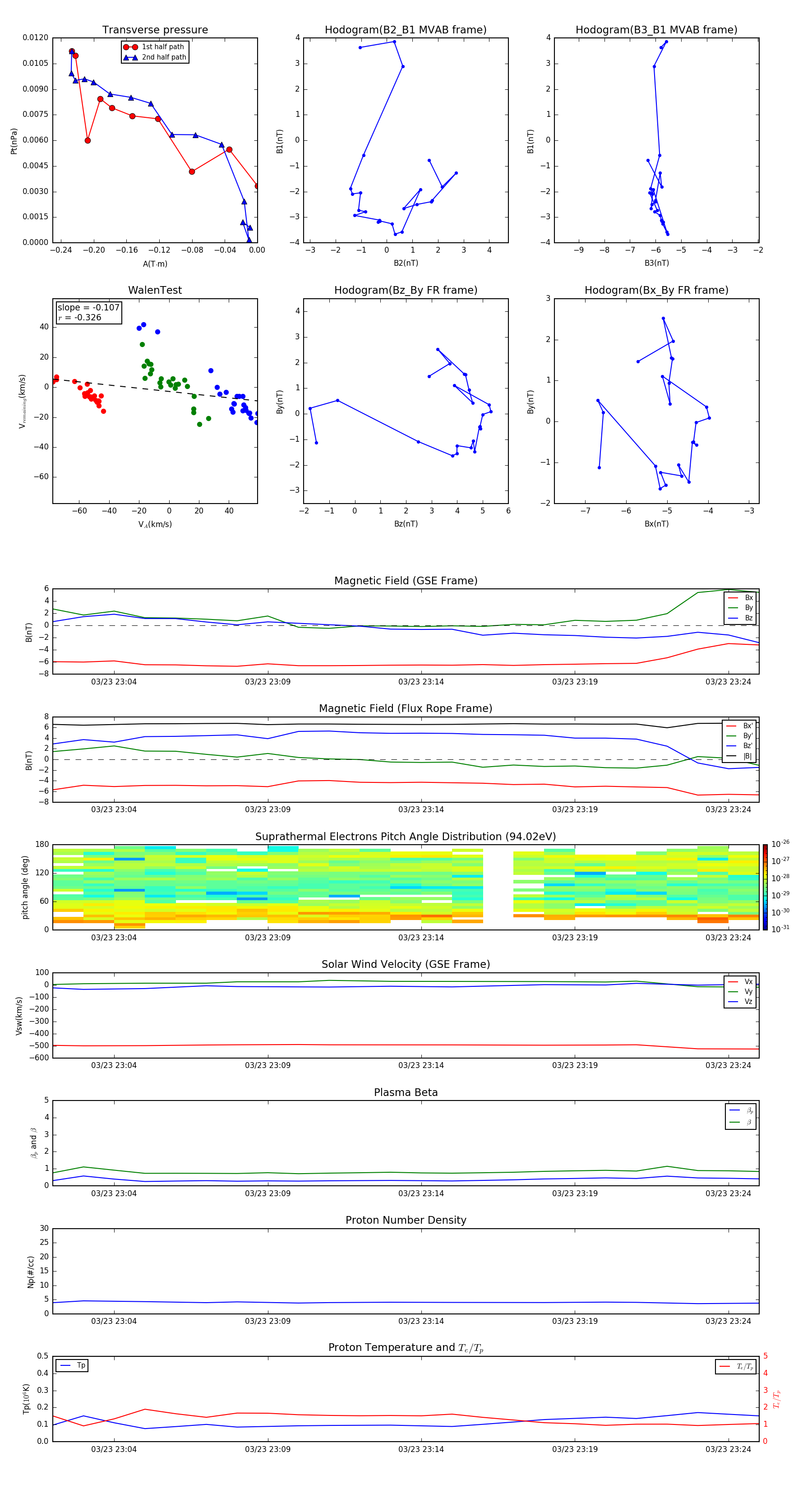
Flux Rope in 2000

Flux Rope Event 2000-03-23 23:02 ~ 2000-03-23 23:25 (24 minutes)


plot