HOME   LIST
‹–   –›

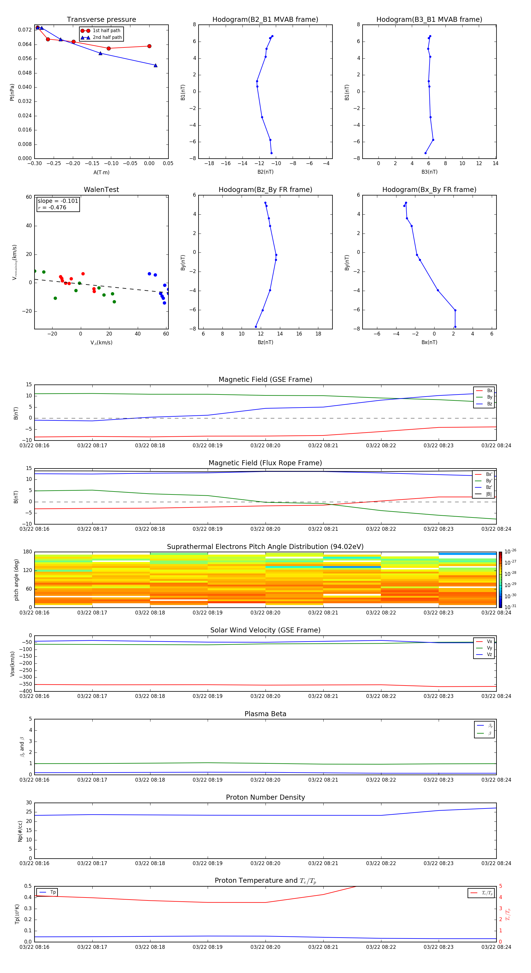
Flux Rope in 2000

Flux Rope Event 2000-03-22 08:16 ~ 2000-03-22 08:24 (9 minutes)


plot