HOME   LIST
‹–   –›

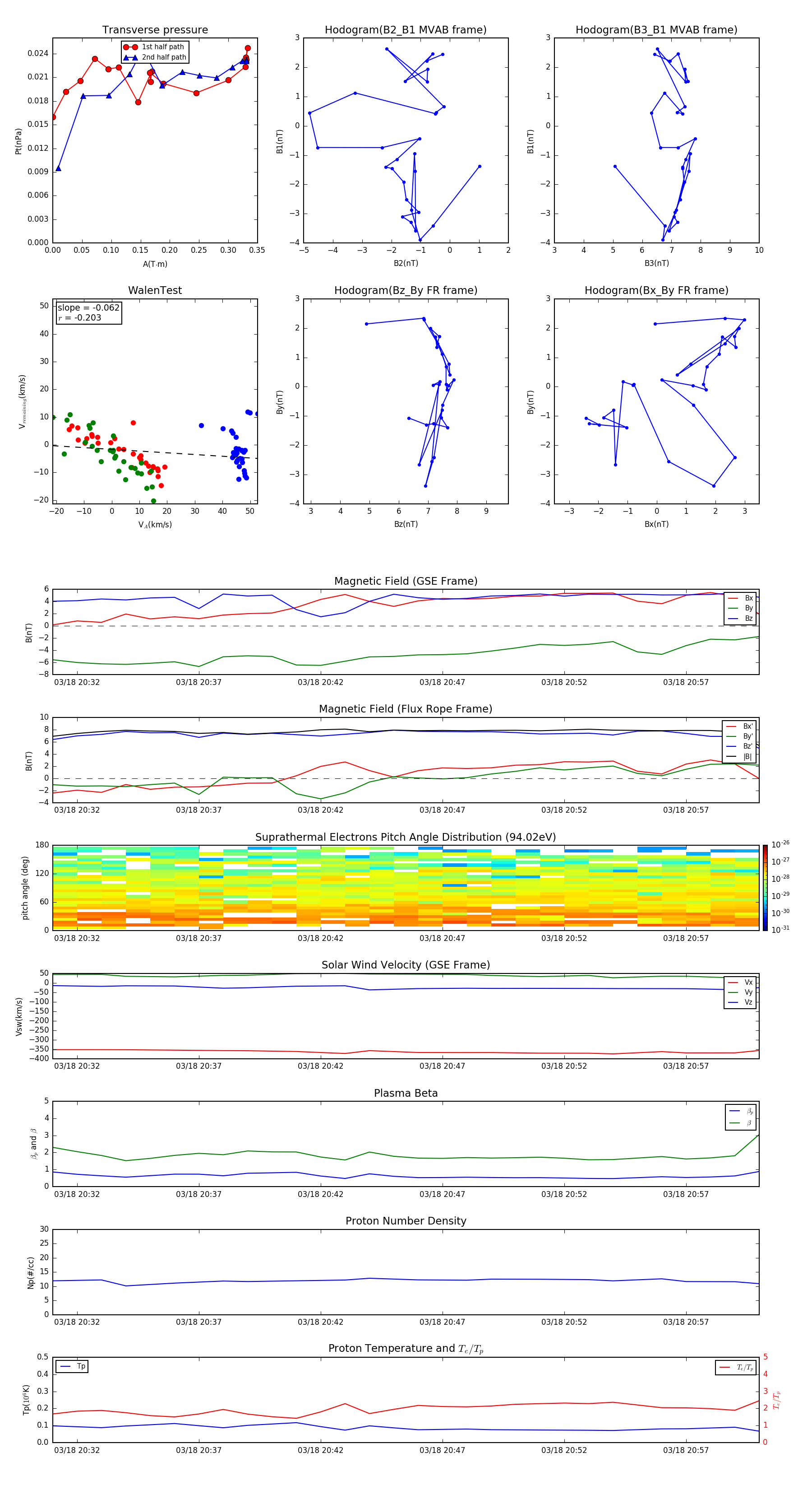
Flux Rope in 2000

Flux Rope Event 2000-03-18 20:31 ~ 2000-03-18 21:00 (30 minutes)


plot