HOME   LIST
‹–   –›

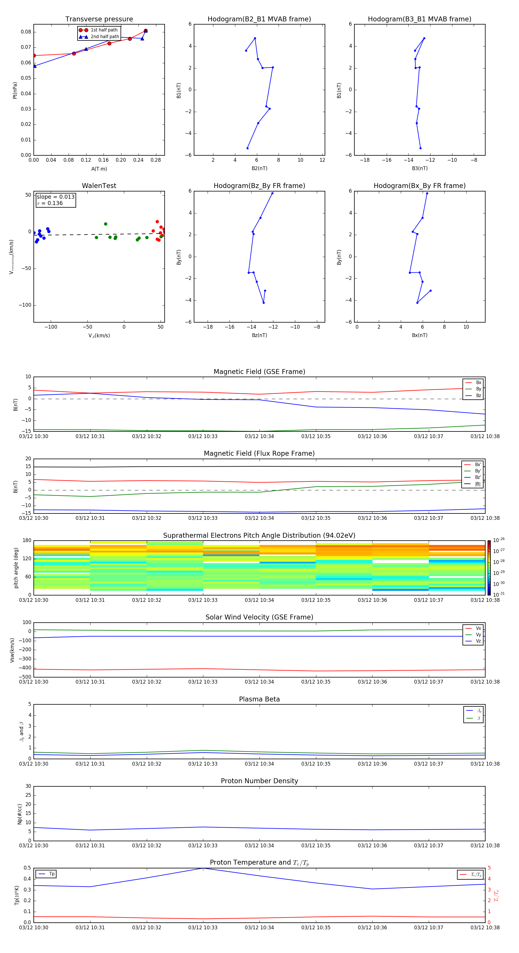
Flux Rope in 2000

Flux Rope Event 2000-03-12 10:30 ~ 2000-03-12 10:38 (9 minutes)


plot