HOME   LIST
‹–   –›

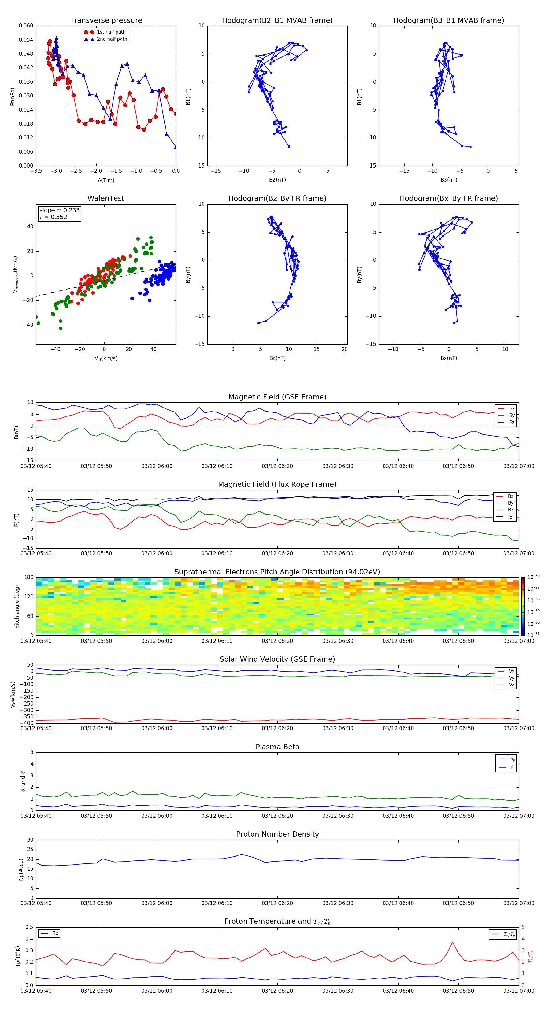
Flux Rope in 2000

Flux Rope Event 2000-03-12 05:40 ~ 2000-03-12 07:00 (81 minutes)


plot