HOME   LIST
‹–   –›

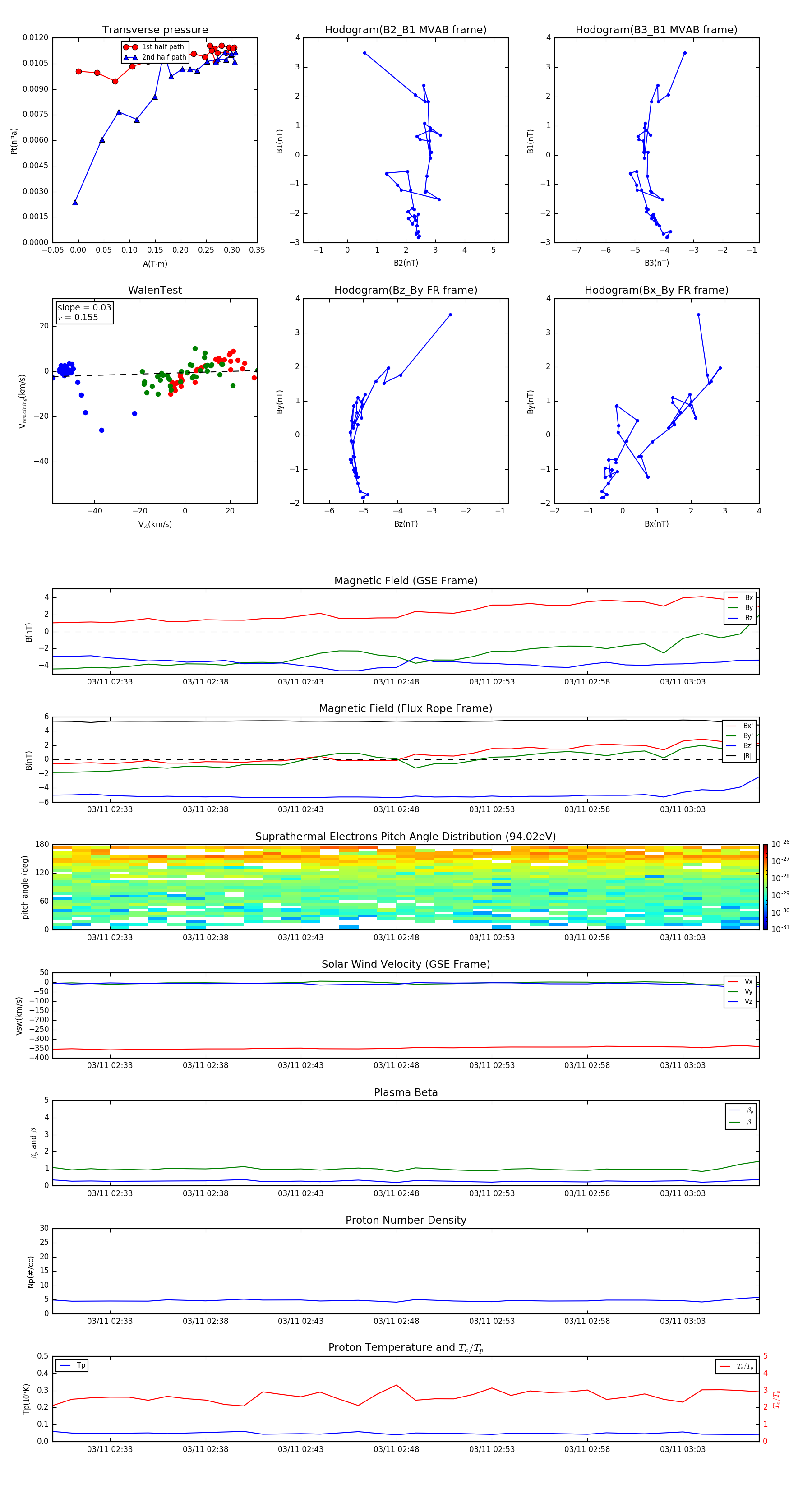
Flux Rope in 2000

Flux Rope Event 2000-03-11 02:30 ~ 2000-03-11 03:07 (38 minutes)


plot