HOME   LIST
‹–   –›

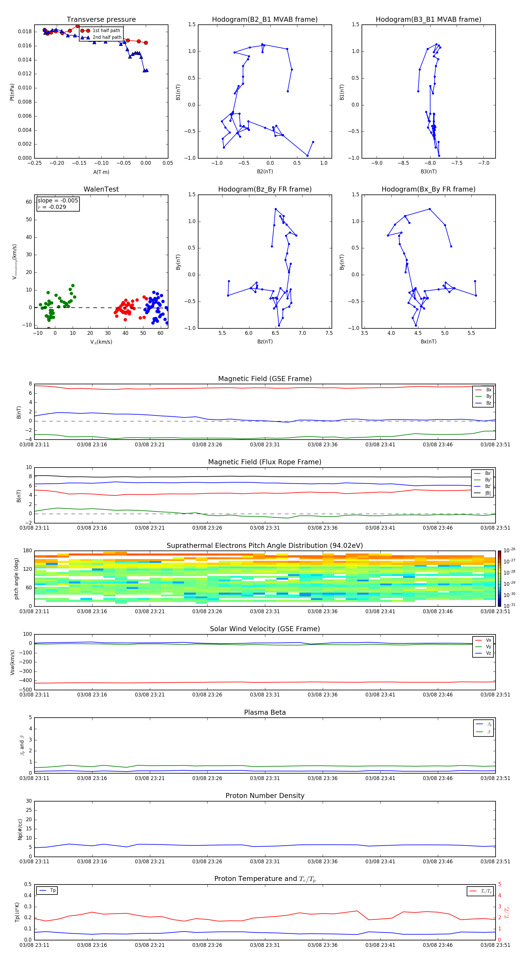
Flux Rope in 2000

Flux Rope Event 2000-03-08 23:11 ~ 2000-03-08 23:51 (41 minutes)


plot