HOME   LIST
‹–   –›

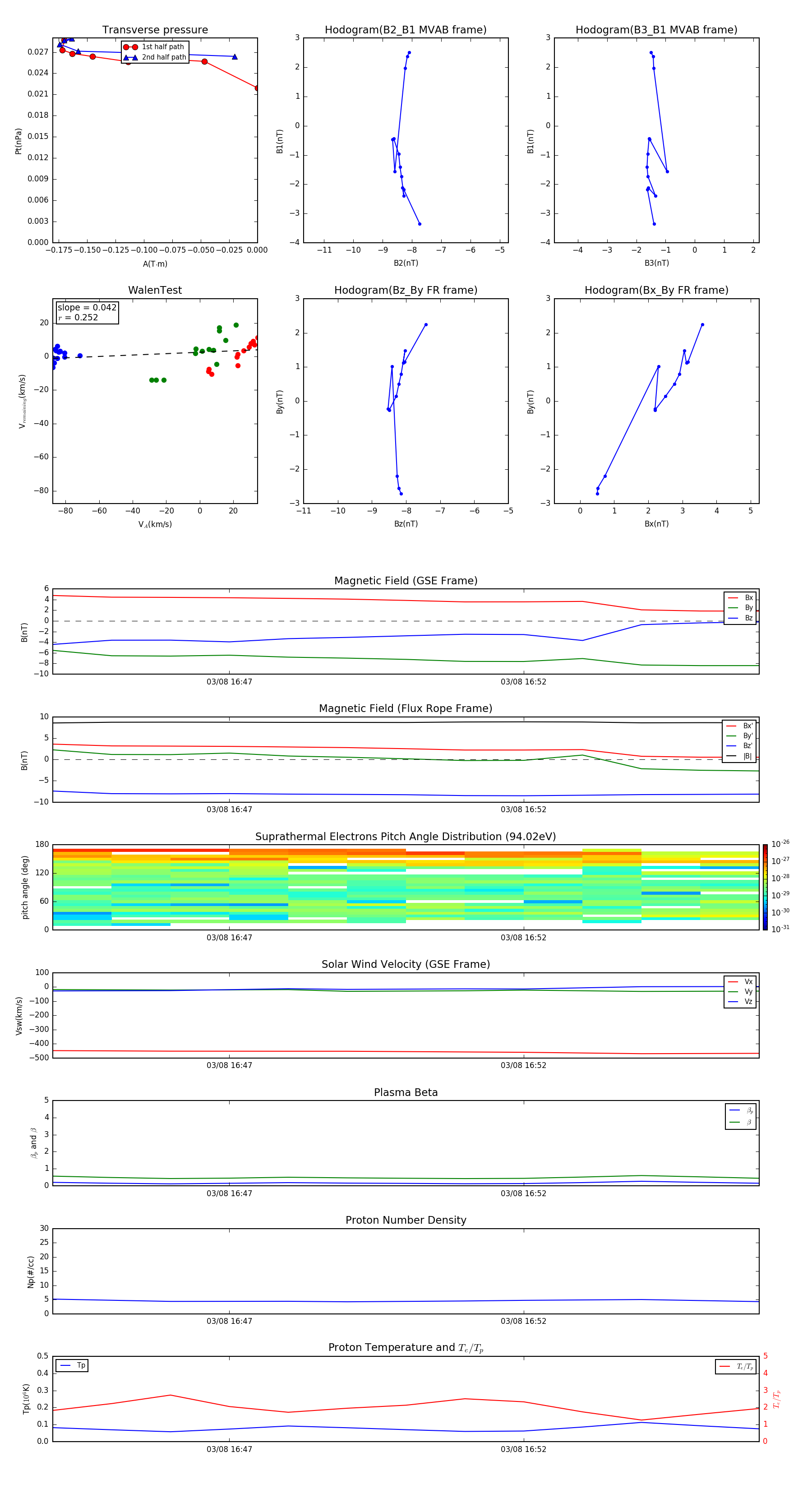
Flux Rope in 2000

Flux Rope Event 2000-03-08 16:44 ~ 2000-03-08 16:56 (13 minutes)


plot