HOME   LIST
‹–   –›

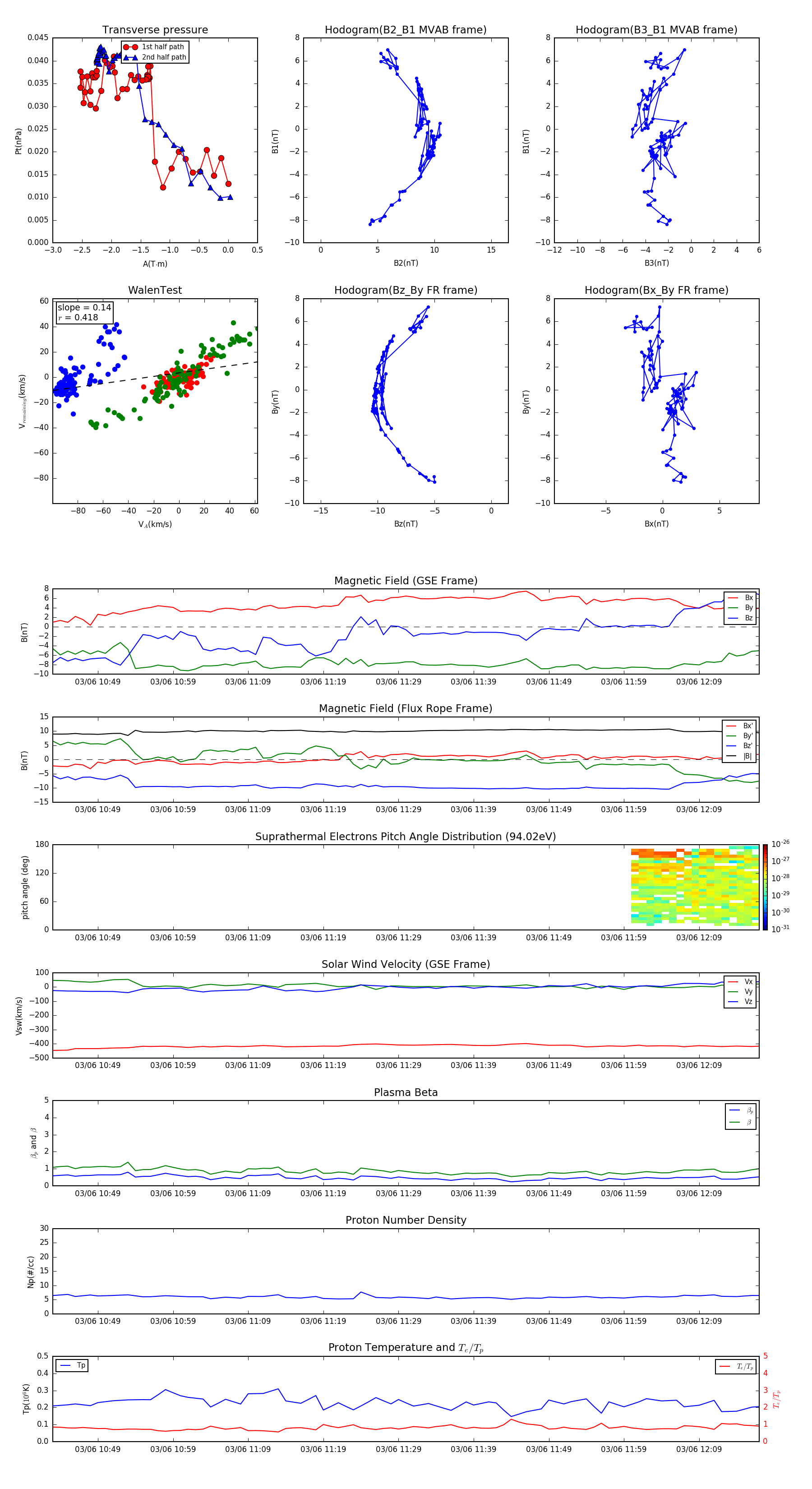
Flux Rope in 2000

Flux Rope Event 2000-03-06 10:43 ~ 2000-03-06 12:17 (95 minutes)


plot