HOME   LIST
‹–   –›

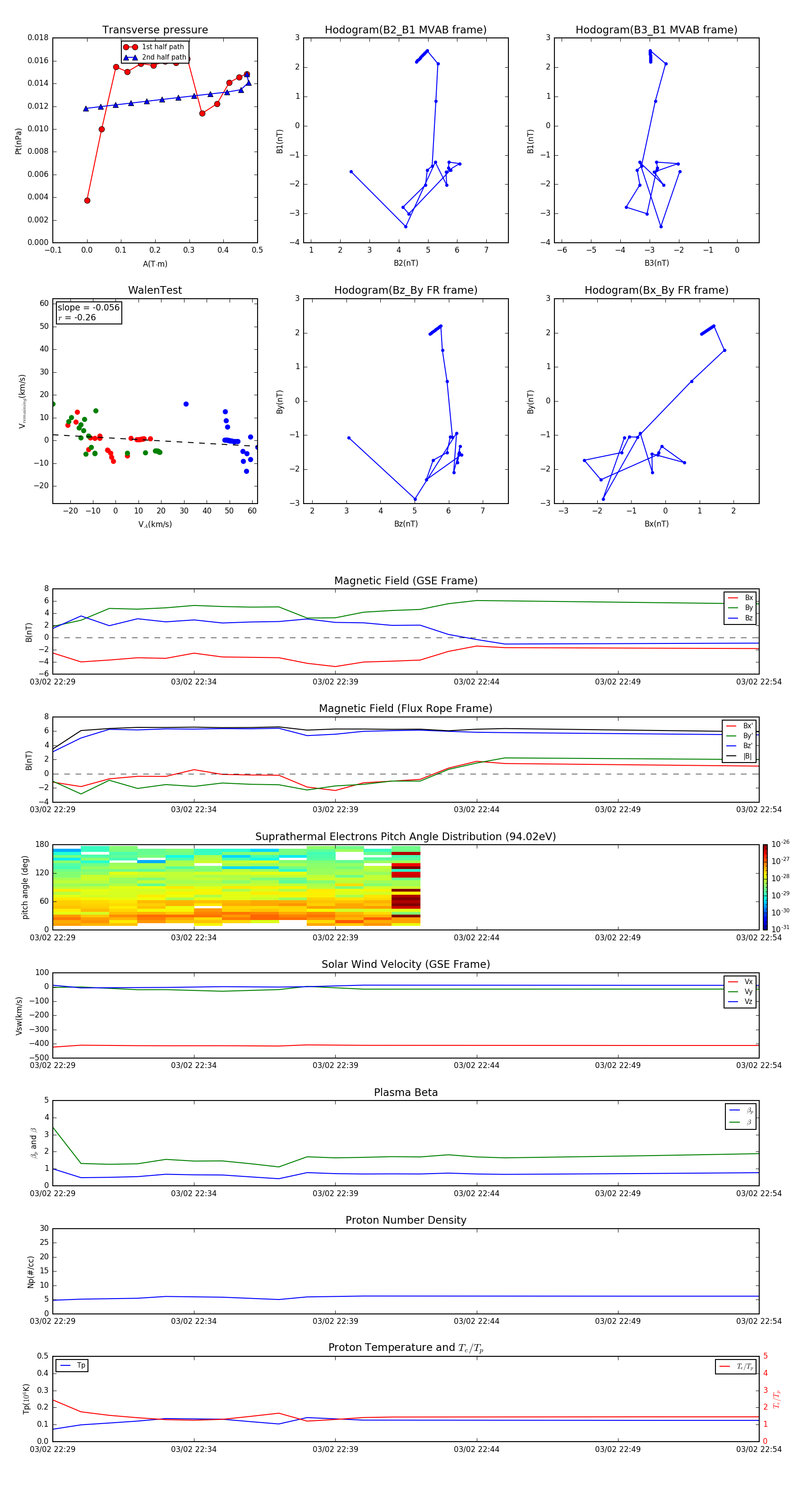
Flux Rope in 2000

Flux Rope Event 2000-03-02 22:29 ~ 2000-03-02 22:54 (26 minutes)


plot