HOME   LIST
‹–   –›

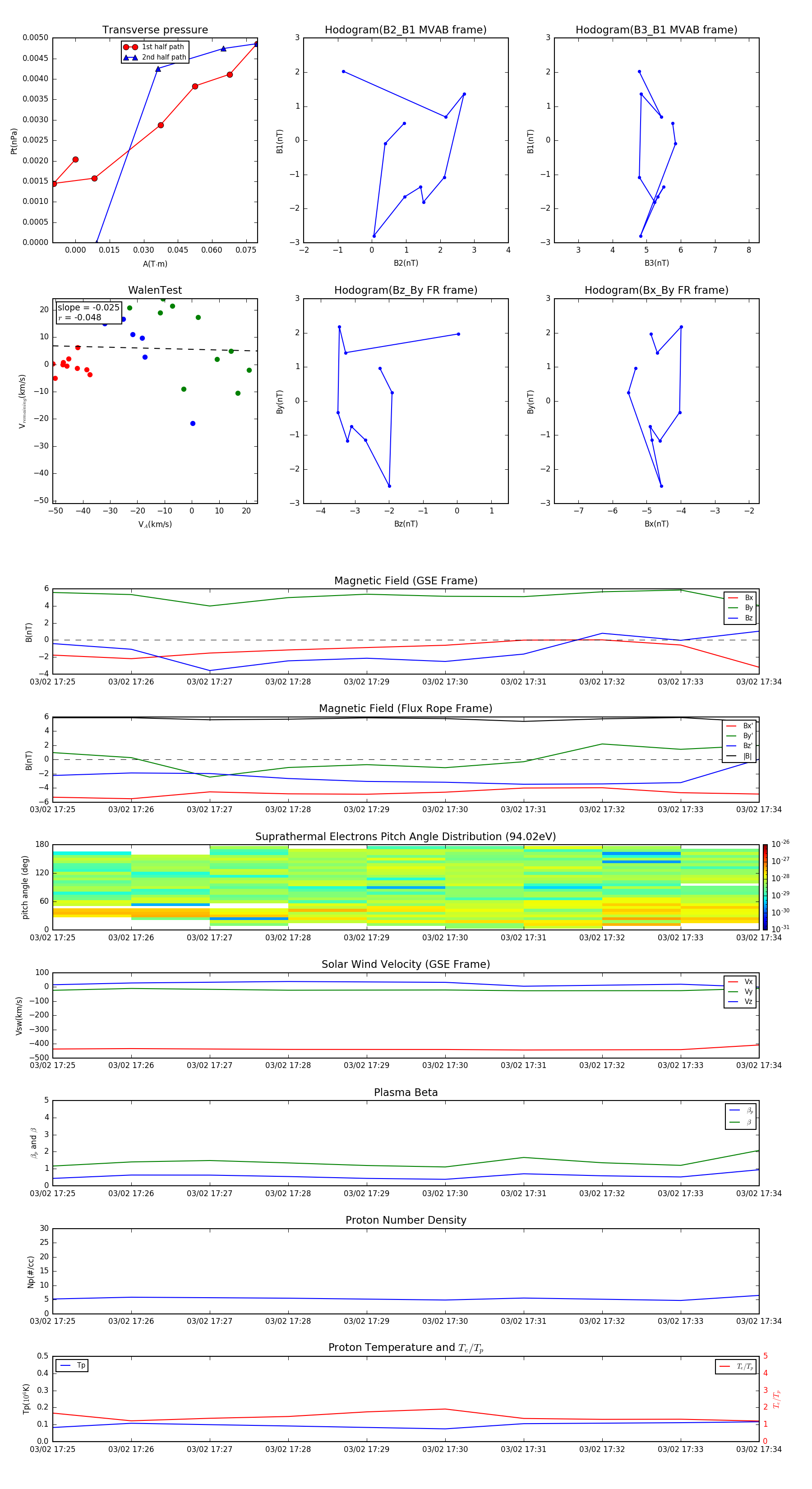
Flux Rope in 2000

Flux Rope Event 2000-03-02 17:25 ~ 2000-03-02 17:34 (10 minutes)


plot