HOME   LIST
‹–   –›

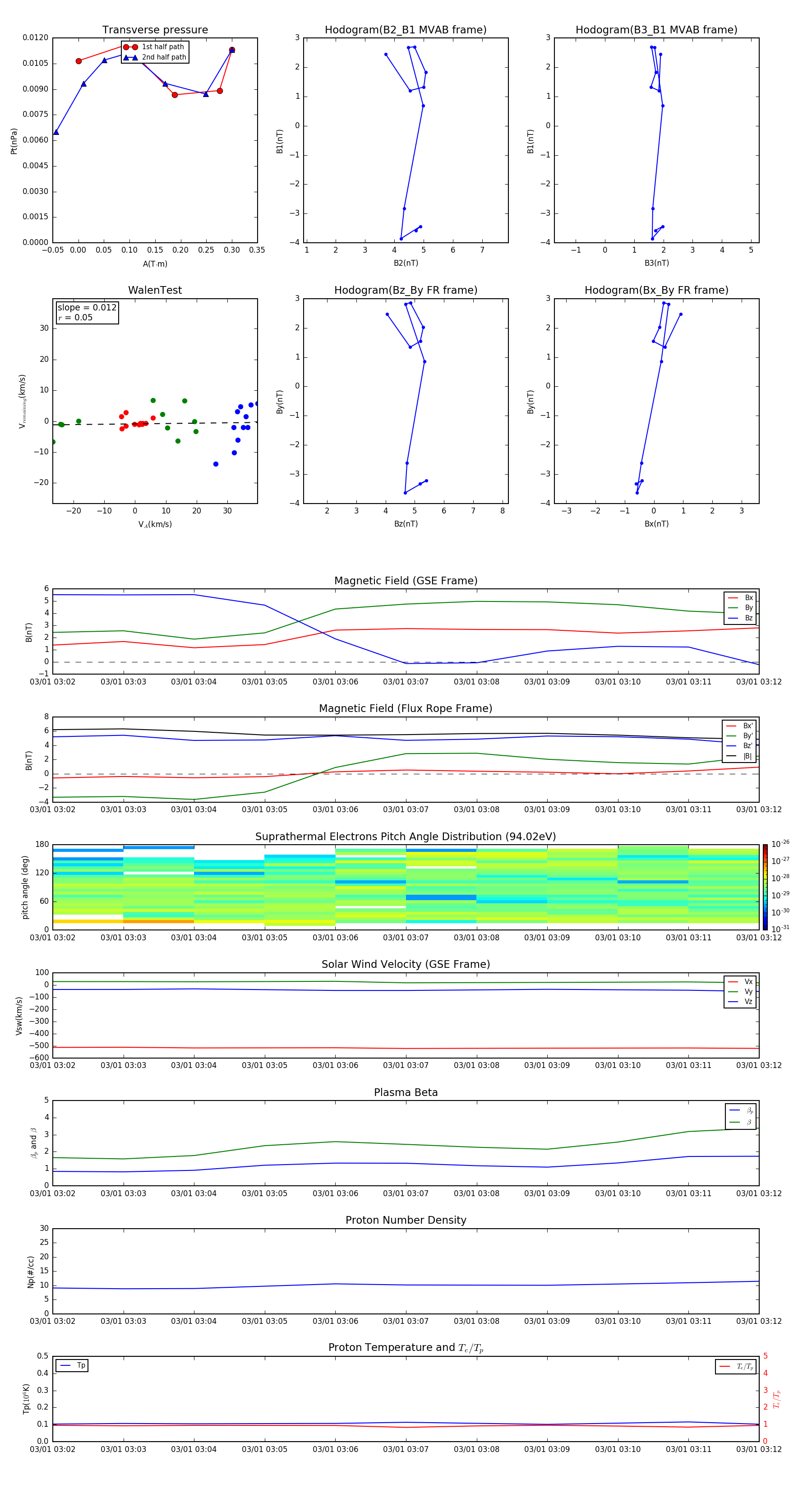
Flux Rope in 2000

Flux Rope Event 2000-03-01 03:02 ~ 2000-03-01 03:12 (11 minutes)


plot