HOME   LIST
‹–   –›

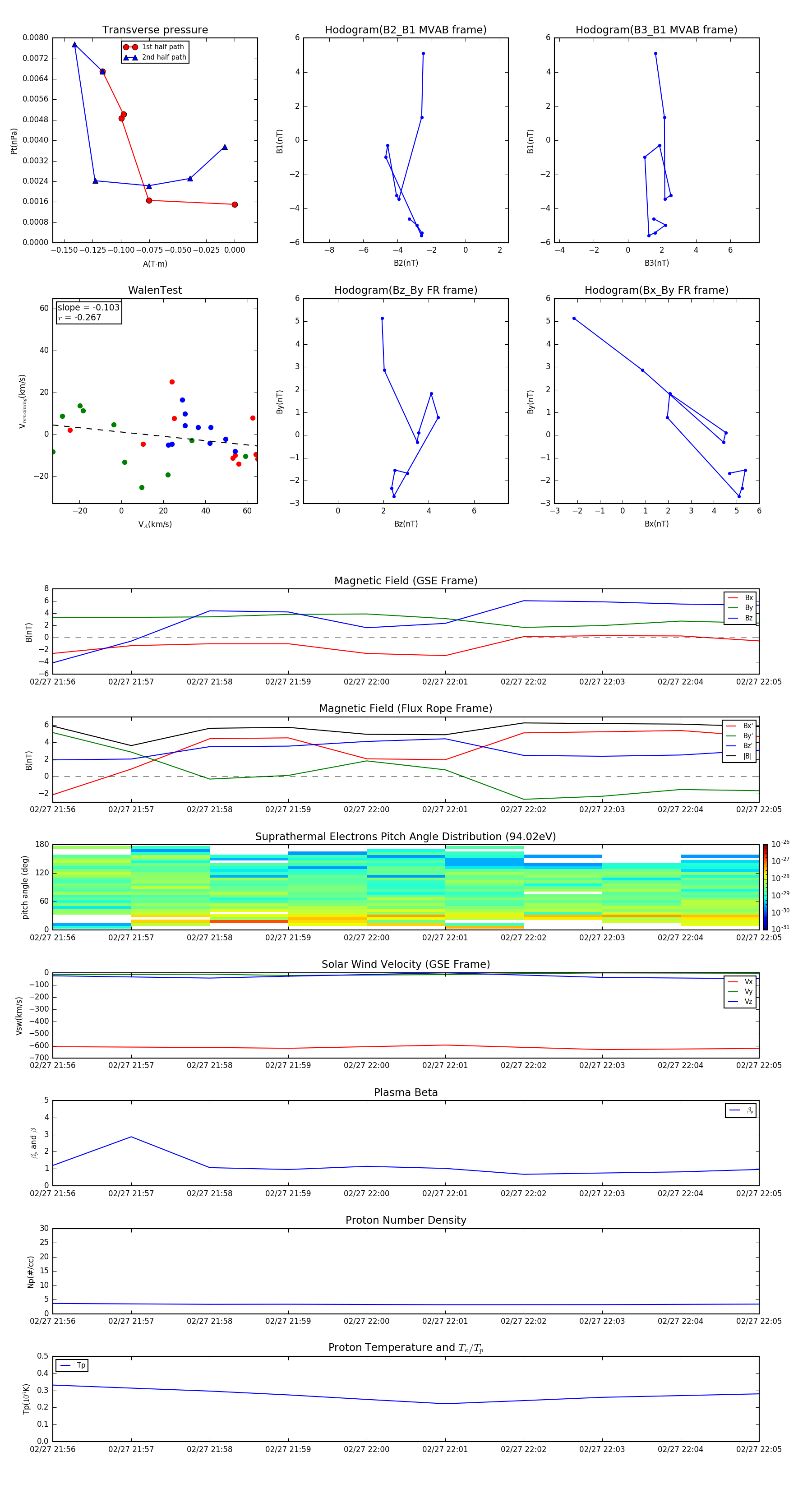
Flux Rope in 2000

Flux Rope Event 2000-02-27 21:56 ~ 2000-02-27 22:05 (10 minutes)


plot