HOME   LIST
‹–   –›

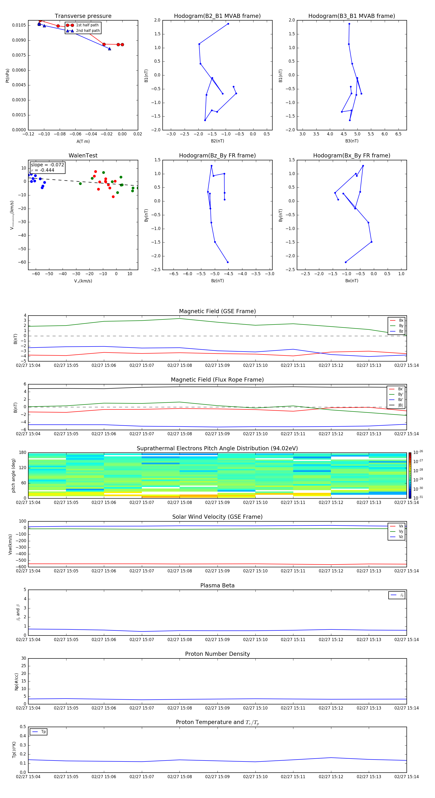
Flux Rope in 2000

Flux Rope Event 2000-02-27 15:04 ~ 2000-02-27 15:14 (11 minutes)


plot